省人民政府关于印发湖北省科技创新“十四五”规划的通知

发布者:系统管理员发布时间:2022-03-23浏览次数:0

各市、州、县人民政府,省政府各部门:

现将《湖北省科技创新“十四五”规划》印发给你们,请结合实际,认真贯彻执行。

2021年9月24日

湖北省科技创新“十四五”规划

目录

第一章塑造在全国科技创新版图中的领先地位(7)

一、发展形势(7)

二、指导思想(14)

三、基本原则(15)

四、主要目标(16)

第二章构建全域科技创新新格局(19)

一、全力争创武汉国家科技创新中心和湖北东湖综合性国家科学中心(20)

二、高标准建设以东湖科学城为核心的光谷科技创新大走廊(20)

三、加快推进襄阳、宜昌区域科技创新中心建设(22)

四、全面强化区域科技创新多点支撑(23)

第三章培育高能级战略科技力量(24)

一、着力构建高水平实验室体系(24)

二、加快重大科技基础设施集群建设(27)

三、促进高水平研究型大学和世界一流科研院所发展(28)

四、大力培育重点产业科技领军企业(29)

五、打造重大技术创新平台网络(30)

第四章打造全国重要的原始创新策源地(34)

一、提升优势学科基础研究能力(34)

二、加强前沿交叉领域前瞻布局(35)

三、建立完善基础研究支持机制(38)

四、增强基础研究平台支撑保障能力(38)

第五章打好现代产业关键核心技术攻坚战(39)

一、加快建设世界一流光电子信息技术创新高地(40)

二、全力塑造先进制造技术创新优势(41)

三、积极抢占数字技术战略制高点(42)

四、加快发展支撑重点产业的先进材料技术(44)

五、大力发展清洁安全高效新能源技术(46)

六、深化军民科技协同创新(46)

第六章加快生命健康科技攻关(47)

一、加快重大疾病防治与人口健康关键技术攻关(47)

二、强化生物医药技术研发高端引领(48)

三、加强公共安全与社会治理技术保障(49)

第七章强化乡村振兴科技支撑(51)

一、加快发展自主可控的种业技术(51)

二、全面提升农业绿色优质高效生产技术水平(52)

三、加强动物疫病和农作物病虫害绿色防控关键技术攻关(53)

四、强化农产品加工储运与质量安全重点技术研发(54)

第八章推进绿色低碳技术创新(55)

一、加快推进长江生态大保护关键技术攻关(55)

二、增强碳减排碳中和技术支撑能力(55)

三、大力发展资源高效开发与循环利用技术(57)

第九章组织实施一批科技重大专项(58)

一、“光芯屏端网”产业(58)

二、先进制造产业(60)

三、现代农业产业(62)

四、生物医药产业(63)

五、引领性战略性关键技术(64)

第十章培育高成长企业创新主体(66)

一、加快提升企业创新能力(66)

二、大力发展高新技术企业(66)

三、加速培育科技型中小企业(67)

四、打造创新型产业集群(68)

第十一章加速科技成果转化为现实生产力(68)

一、建立科技成果高效转化机制(69)

二、完善科技成果转化服务体系(69)

三、强化科技成果转化精准对接(70)

四、促进科技服务业专业化市场化发展(70)

第十二章建强科技创新人才高地(71)

一、加快集聚海内外高端科技人才(71)

二、优化科技人才培养体系(72)

三、激励科技人才服务一线(73)

四、提高科技人才制度吸引力竞争力(73)

第十三章形成科技对外开放合作枢纽链接(74)

一、提高区域科技创新引领辐射能力(74)

二、加强与国内科技创新中心交流合作(75)

三、积极融入全球创新网络(76)

第十四章推动科技体制改革先行先试(77)

一、加快科技项目资金管理改革(77)

二、推进科研机构改革(78)

三、深化科技评价奖励制度改革(78)

四、加速科技成果权属改革(79)

五、建立完善科研诚信监督体系(79)

第十五章营造一流科技创新生态(80)

一、推进科技创新治理现代化建设(80)

二、构建科技金融服务体系(81)

三、强化知识产权创造保护运用(82)

四、促进创新产品推广应用(83)

五、加强科技伦理建设(83)

六、健全科技安全风险防范机制(84)

七、加快科学技术普及和创新文化建设(84)

第十六章加强规划实施保障(85)

一、坚持和加强党对科技事业的全面领导(85)

二、提高科技创新投入水平(86)

三、加强规划与年度计划衔接(86)

四、开展规划评估与动态调整(86)

为深入实施创新驱动发展战略,奋力谱写湖北科技强省建设新篇章,根据“十四五”国家科技创新规划和《湖北省国民经济和社会发展第十四个五年规划和二〇三五年远景目标纲要》,制定本规划。

第一章塑造在全国科技创新版图中的领先地位

“十四五”时期是我国全面建成小康社会之后乘势而上开启全面建设社会主义现代化国家新征程的第一个五年,是谱写新时代湖北高质量发展新篇章的关键五年,也是我省全面提升科技创新能力的关键时期,必须深入实施创新驱动发展战略,持续加强科技创新体系和创新能力建设,为加快“建成支点、走在前列、谱写新篇”提供科技支撑。

一、发展形势

“十三五”期间,湖北省坚持以习近平新时代中国特色社会主义思想为指导,贯彻落实习近平总书记考察湖北重要讲话精神和关于科技创新的重要论述,坚持以促进科教资源优势转化为发展优势为主线,以强化创新体系和创新能力建设为重点,以深化科技体制改革为动力,推动科技创新和经济社会发展深度融合,努力塑造更多依靠创新驱动、更多发挥先发优势的引领型发展,全省“十三五”科技规划重点任务基本完成,国家创新型省份建设取得重要进展,为全省经济社会发展提供了有力科技支撑,为“十四五”谱写科技强省建设新篇章奠定了良好基础。

科技创新综合实力进一步提升。区域综合科技创新水平指数在全国的排名由第10位上升为第8位,排名中部第1位,进入全国科技创新水平的“第一方阵”;基础研究竞争力位居全国第6位。“十三五”期间,全省科技人员获国家科技奖112项,继续保持全国前列、中西部地区之首;全省R&D活动人员由“十二五”末的22.1万人增至2019年的28.55万人,在鄂“两院”院士73人,数量居全国前列、中部第一;万人发明专利拥有量由“十二五”末的4.3件增至2020年的12.41件。

区域创新体系建设取得新进展。武汉、襄阳、宜昌国家创新型城市建设有序推进;咸宁高新区、黄冈高新区、荆州高新区、黄石大冶湖高新区、潜江高新区晋级国家高新区;大冶、宜都、仙桃获批首批国家创新型县(市)。全省共建有省级以上高新区32家(其中国家级12家)、省级以上农业科技园区55家(其中国家级11家)、省级以上可持续发展实验区34家(其中国家级12家),省级以上科技企业孵化器219家(其中国家级63家)、省级以上众创空间346家(其中国家级83家)。建有光电国家研究中心、武汉生物安全(P4)实验室、3个重大科技基础设施、28个国家重点实验室(全国第4位)、19个国家工程技术研究中心、36个国家级对外科技合作平台、4个产业创新联合体、30个产业技术研究院、331个企校联合创新中心、10个专业型研究所(公司)、27个科技成果转化中试研究基地。

创新驱动发展取得明显成效。全省科技进步贡献率达60.33%;技术合同成交额由“十二五”末的830亿元增至2020年的1686.97亿元,增长103.25%,以较大优势保持中部第1位;高新技术产业增加值由“十二五”末的5028.94亿元增至8684.1亿元,增长72.68%;高新技术企业由“十二五”末的3317家增至10404家,位居全国第7位、中部第1位,入库科技型中小企业7446家,科技企业孵化器在孵企业超过20000家。创造脉冲平顶磁场新的世界纪录,建成世界首个民用极低频大功率电磁波发射台,成功研发“北斗心脏”星载铷原子钟、“珞珈一号”全球首颗专业夜光遥感卫星、超大容量超长距离超高速率光通信系统、铸锻铣一体化3D打印数控机床、全球存储密度最高的128层三维闪存芯片、全国最大功率光纤激光器、全球首台全数字PET-CT、全球第一张水稻全基因组育种芯片等一批重大科技成果。

科技创新创业环境不断改善。全省全社会研发经费投入(R&D)由“十二五”末的561.7亿元上升到2020年的1005.3亿元,增长78.97%,全社会研发经费支出占GDP的比重达到2.31%,位居全国第8位、中部第1位。制定出台《湖北省自主创新促进条例》《湖北省实施〈中华人民共和国促进科技成果转化法〉办法》《中共湖北省委湖北省人民政府关于加强科技创新引领高质量发展的若干意见》等科技法规政策,科技体制改革深入推进,科研诚信生态逐步优化,尊重科学、尊重知识、尊重人才、崇尚创新的社会氛围持续营造。

当今世界百年未有之大变局加速演进,国际环境错综复杂,围绕科技制高点的竞争空前激烈,我国开启全面建设社会主义现代化国家新征程,加快构建以国内大循环为主体、国内国际双循环相互促进的新发展格局,湖北科技创新发展面临新形势、新任务、新机遇、新挑战。

一是党中央对科技创新的高度重视前所未有,湖北必须肩负起服务高水平科技自立自强的时代重任。党的十九大确立到2035年我国跻身创新型国家前列的战略目标,党的十九届五中全会提出坚持创新在我国现代化建设全局中的核心地位,把科技自立自强作为国家发展的战略支撑。习近平总书记在“科技三会”上发表重要讲话,向全党全国发出新时代建设世界科技强国新的“动员令”。《中华人民共和国国民经济和社会发展第十四个五年规划和二三五年远景目标纲要》将“坚持创新驱动发展全面塑造发展新优势”作为首要任务专章部署。“十四五”时期,湖北必须贯彻落实党的十九大和十九届二中、三中、四中、五中全会精神,学习贯彻习近平总书记关于科技创新的重要论述和党中央科技创新决策部署,贯彻落实习近平总书记考察湖北重要讲话精神,发挥科教资源富集优势,强化科技创新策源功能,保持科技创新能力领先,打造具有全国影响力的科技创新中心,努力为我国跻身创新型国家前列和建设世界科技强国作出新贡献。

二是科技创新对经济社会发展的深刻影响前所未有,湖北必须抢抓新一轮科技革命和产业变革的历史机遇。当前,新一轮科技革命和产业变革正在重塑世界创新格局,量子信息、生命科学、数字技术、人工智能等领域突飞猛进,科技创新的扩散性、渗透性不断提高,开放融合程度深度拓展,给社会生产方式、生产关系、经济结构、生活方式带来重大变革,科技创新呈现广度显著增大、深度显著加深、速度显著加快、精度显著增强的发展趋势。面对新一轮科技革命和产业变革带来的机遇与挑战,湖北必须深刻把握科技创新发展大势,加快培育优势领域战略科技力量,加快推进前沿领域科技创新布局,加快提升关键核心技术创新突破能力,着力打通科技成果转移转化通道,以科技创新确定性的提升积极应对外部环境不确定性带来的影响。

三是区域科技创新竞争的激烈态势前所未有,湖北必须加快提升服务构建新发展格局的科技创新支撑能力。在当前科技创新竞相发展的赛道上,全国各地掀起了以科技创新为引领的转型升级发展热潮。作为长江经济带、中部地区崛起等国家重要发展战略的承载地,加快科技创新是习近平总书记赋予湖北的政治任务,也是湖北适应新发展阶段、服务构建新发展格局、实现高质量发展的关键。“十四五”时期,湖北必须围绕打造国内大循环重要节点和国内国际双循环战略链接,提高统筹配置国内国际创新资源的能力,努力建成引领中部地区崛起的科技创新支点和全球创新网络的重要链接。

四是高质量发展对科技创新的迫切需求前所未有,湖北必须充分发挥科技创新第一动力的重要作用。湖北产业门类齐全、基础雄厚,但是传统产业结构偏重,高新技术产业占比不高,汽车、化工、冶金等支柱产业高端产能不足,新兴产业前瞻布局不够。“十四五”时期,是湖北以高质量发展为主题,推动产业转型升级,构建战略性新兴产业为引领、先进制造业为主导、现代服务业驱动的现代产业体系,着力打造全国重要增长极的关键时期。省委十一届八次、九次全会坚持把科技创新摆在事关发展全局的核心位置,全面部署建设科技强省。全省上下必须把科技自立自强当使命、视创新创造如生命、抓创新发展像拼命,以科技创新第一动力增强发展新动能,让科技创新真正成为我省“建成支点、走在前列、谱写新篇”的核心竞争力和重要支撑力。

五是科技创新发展对科技治理能力全面提升的现实要求前所未有,湖北必须深化科技体制改革提高创新体系的整体效能。科研活动的空前活跃、科学范式的转变重组、创新要素的加速流动、研发机构的模式变化等,对科技创新治理体系和治理能力现代化提出了新要求。面对新形势、新任务、新机遇、新挑战,湖北亟须提高科技创新治理能力,推动有为政府和有效市场相结合,加快政府科技管理与创新服务职能转变,加快探索重点领域关键环节科技改革创新,切实优化“政产学研金服用”创新生态环境,着力提高科技创新体系整体效能。

同时,我们也要清醒地看到,当前我省科技创新发展仍存在一些短板不足和瓶颈问题:一是中心城市科技创新引领辐射能力不强。武汉市经济外向度和创新国际化水平不够高,对科技创新资源的吸引力、承载力、集聚力不够强,在带动省内、辐射省外、融入全球科技创新方面作用发挥不够;襄阳、宜昌两市尚未形成带动区域创新发展的科技优势和创新能力。二是战略科技力量培育不够。国家实验室、高水平实验室、重大科技基础设施建设等高层次科技创新平台存在明显不足;高水平研究型大学、世界一流科研院所和具有行业主导地位的科技领军企业等与先进发达省市还有较大差距。三是企业创新主体发展不快。高新技术企业数量总体偏少、自主创新能力不强,规上工业企业中仅有30%左右是高新技术企业,平均拥有发明专利仅1.31件;规上工业企业研发机构建有率、研发活动开展率等均低于全国平均水平;独角兽、“隐形冠军”、“专精特新”小巨人企业等数量较少。四是科技人才队伍建设不足。全省专业技术人才总量规模不大,高水平科技人才流失形势比较严峻,青年科技人才梯队建设不足,科技人才直接服务经济社会发展一线不够。五是科教资源优势转化机制不优。科教创新资源整合和有效利用不够,开放共享的协同效益和综合优势发挥不充分,发明专利等高价值科技成果产出不足,专业化科技中介机构和科技中介人才建设不够,高校院所科技成果转化不顺畅。六是科技投入水平不高。全省全社会研发支出占GDP的比重、基础研究经费投入水平低于全国平均水平,各市州研发投入水平普遍偏低,科技金融发展相比落后。

综上所述,“十四五”时期,湖北必须切实担负起服务高水平科技自立自强的时代重任,紧紧抓住新一轮科技革命和产业变革的历史机遇,坚持战略导向、目标导向和问题导向,坚持全局观念和系统思维,对标世界科技强国部署要求、对标世界一流水平、对标先进发达地区,加快锻长板、补短板、建体系、破瓶颈,加快科技强省建设步伐。

二、指导思想

坚持以习近平新时代中国特色社会主义思想为指导,坚持党对科技工作的全面领导,深入贯彻党的十九大和十九届二中、三中、四中、五中全会精神,贯彻落实习近平总书记考察湖北重要讲话精神和关于科技创新的重要论述,坚持融入新发展阶段,贯彻新发展理念,服务构建新发展格局,坚持把科技创新摆在事关发展全局的核心位置,坚持“四个面向”,围绕全省“建成支点、走在前列、谱写新篇”,打造全国重要增长极,建设美丽湖北、实现绿色崛起总体目标定位和“一主引领、两翼驱动、全域协同”区域发展布局,大力实施科教兴省战略、人才强省战略、创新驱动发展战略,秉持“科技三命”精神,毫不放松抓好科技创新,以支撑引领高质量发展为主线,系统构建科技强省“四梁八柱”,着力创建具有全国影响力的科技创新中心,打造一体化全域创新布局;着力强化战略科技力量培育,打造引领性原始创新策源极核;着力打好关键核心技术攻坚战,打造迭代式技术创新支撑体系;着力促进技术要素市场化配置,打造融合式科技成果转化机制;着力深化科技体制机制改革,打造热带雨林式科技创新生态,建立健全具有湖北特色的全区域、全链条、全主体、全要素科技创新体系,努力塑造湖北在全国科技创新版图中的领先地位,力争创新驱动发展走在全国前列,成为引领中部地区崛起的科技创新支点和全球创新网络的重要链接,为我国跻身创新型国家前列和建设世界科技强国、实现高水平科技自立自强作出新的更大贡献。

三、基本原则

坚持“四个面向”,自立自强。聚焦服务高水平科技自立自强,加强科技创新前瞻布局,大力推动重大科技基础设施和高水平实验室建设,加快培育战略科技力量体系。面向基础学科、前沿领域、交叉领域加强科研布局,强化应用研究带动,打造全国重要的原始创新策源地。围绕产业链部署创新链,围绕创新链布局产业链,加快产业“卡脖子”技术攻关,全面强化产业基础高级化、产业链现代化科技支撑。

坚持优化布局,提升能级。坚持系统观念,全域推进科技创新,全链融合统筹发展,全面提升创新能级,加快构建“一主引领、一廊融通、两翼联动、多点支撑”区域创新发展格局,探索新形势下科技开放合作新模式和新机制,加快推进长江中游协同创新共同体建设,加强与国内科技创新中心交流合作,积极融入全球创新网络,提高科技创新引领辐射能力,打造科技对外开放合作枢纽。

坚持企业主体,人才核心。强化企业创新主体地位,加快创新要素资源向企业集聚,构建科技型企业梯次培育链,促进大中小型企业融通创新,完善以企业为主体、市场为导向、产学研用深度融合的技术创新体系。坚持开放引才、全面育才、环境养才、畅通用才,加快集聚高水平科技创新人才和团队,促进科研人员“名利双收”,促进“楚才在鄂”的资源优势转变为“楚才兴鄂”的现实生产力。

坚持改革赋能,激发活力。强化科技创新和制度创新双轮驱动,建立完善符合科技创新规律和人才成长规律的科研组织模式、分配激励机制、科研评价体系等,促进科技资源和创新要素高效配置,促进基础研究、技术创新和科技成果转化融通发展,切实提高“钱变纸”“纸变钱”能力。

坚持科学治理,优化生态。按照“抓战略、抓改革、抓规划、抓服务”定位,推进科技管理职能转变,提高科技创新治理能力,系统营造有利于科技创新的政务环境、科研环境、金融环境、市场环境和社会环境,构建“政产学研金服用”科技创新生态系统,营造热带雨林式科技创新生态环境。

四、主要目标

到2025年,基本建成科技强省,跻身国家创新型省份前列,形成在全国科技创新版图中的领先地位,力争创新驱动发展走在全国前列,成为引领中部地区崛起的科技创新支点、具有全国影响力的科技创新中心和全球创新网络的重要链接,培育一批高能级战略科技力量,突破一批“卡脖子”关键核心技术,产出一批重大原创性引领性科技成果,打造一批科技领军企业和创新型产业集群,形成一批重要科技体制机制改革创新经验,为我国跻身创新型国家前列和建设世界科技强国、实现高水平科技自立自强作出重要贡献。力争实现原始创新策源、企业创新主体培育、科技成果转化和科技改革创新走在全国前列,打造具有全球竞争力的光电子信息、先进制造、生命健康、空天科技、人工智能科技创新高地,营造一流的科技创新生态环境。

区域创新支点全面建成。科技强省“四梁八柱”创新体系构建完善,武汉国家科技创新中心和湖北东湖综合性国家科学中心建设取得突破性进展,以东湖科学城为核心的光谷科技创新大走廊形成显著集聚带动效应,新建1-2家国家实验室、2-3个国家实验室基地、30个左右国家级重大科技创新平台,形成10个左右大设施组成的大设施集群,建成10个左右湖北实验室,襄阳和宜昌区域科技创新中心联动“襄十随神”“宜荆荆恩”城市群创新发展成效明显,全省高新技术产业园区、创新型城市、创新型县市等建设能级全面提升。

科技创新能力保持领先。原始创新策源能力大幅提升,基础研究经费占全省全社会研发经费比重达到8%,高水平研究型大学、世界一流科研院所、科技领军企业集聚发展,在数学、物理、化学、生物学、地球科学等优势领域和前沿交叉领域,建成一批重要的基础学科研究基地。战略科技前沿引领能力大幅提升,在未来网络、人工智能、量子信息等战略领域取得一批原创性引领性创新突破。现代产业、乡村振兴、生命健康、绿色低碳、社会治理等科技支撑能力大幅提升,全省“光芯屏端网”、先进制造、生物医药、现代农业、航空航天等重点产业科技创新核心竞争力全国领先。科技人才加快汇聚,“两院”院士、科技领军人才、杰出青年人才等领先优势巩固提升,每万名就业人员中研发人员数达到70人年以上,成为全国重要的科技人才高地。

创新驱动发展成效显著。全省高新技术产业对经济发展贡献作用更加突出,增加值实现倍增,年均增速12%以上。企业创新主体地位进一步增强,规上工业企业研发机构建有率达到50%以上,研发经费支出占主营业务收入比重提升幅度高于全国平均水平。高新技术企业、科技型中小企业数量均实现倍增,分别达到20000家以上。全省科技成果产出质量和转移转化效率加速提高,每万人口高价值发明专利拥有量实现倍增,达到12件;技术合同成交额实现倍增,达到3000亿元以上。

科技创新生态优化提质。全省全社会研发经费投入增长年均增速达到14%,力争投入强度达到3.2%。科技体制改革深入推进,在科研项目组织、科研经费管理、科研机构改革、科技评价奖励、科技成果转化、科研诚信监督等方面取得一批重要改革成果。政府科技管理服务职能加快转变,创新创业服务载体加快建设,科技投融资体系加快完善,技术要素市场化水平不断提高,知识产权保护和创新产品应用制度健全完善,“政产学研金服用”科技创新生态体系构建完善。国内国际科技合作深化拓展,科技创新成为全省服务构建新发展格局的重要动能,在新时代中部地区高质量发展中发挥重要引领辐射作用,与世界主要创新型国家和“一带一路”沿线国家建立有效合作机制。全省社会科技创新创业创造氛围浓厚,大学校区、产业园区、城市社区“三区”融合蓬勃发展,公民具备科学素质比例达到16%。

第二章构建全域科技创新新格局

围绕“一主引领、两翼驱动、全域协同”区域发展布局,组织实施“全域科技创新工程”,以优化创新布局提升区域创新能级,主动融入“一带一路”、长江经济带发展、促进中部地区崛起、长江中游城市群建设等国家战略,加强创新协作,促进创新资源优化配置,构建融通协作的区域创新共同体。

一、全力争创武汉国家科技创新中心和湖北东湖综合性国家科学中心

对接创新型国家和世界科技强国建设战略部署,落实国家区域科技创新布局,推进建立部省联动工作机制,充分发挥武汉科教资源、交通区位、产业基础、创新生态等综合优势,巩固提升武汉科技创新城市功能,积极创建武汉具有全国影响力的科技创新中心和湖北东湖综合性国家科学中心,建设一批国家级重大科技创新平台和重大科技基础设施,打造一批战略科技力量,汇聚一批能够承担国家重大科技创新使命的科技领军人才和团队,突破一批“卡脖子”关键核心技术,产出一批重大原创科技成果,培育一批世界级企业和创新型产业集群,催生一批科技引领型未来产业,建成产业创新高地、创新人才聚集高地、科技成果转化高地,成为湖北科技强省建设主引擎、区域协同创新的引领辐射中心、长江经济带创新发展重要一极、创新型国家和世界科技强国建设的重要力量和全球创新网络的重要节点。

二、高标准建设以东湖科学城为核心的光谷科技创新大走廊

把东湖科学城建成科学特征凸显、创新要素集聚、策源能力突出、科创活力迸发的具有核心竞争力的世界一流科学城,成为创建武汉国家科技创新中心和湖北东湖综合性国家科学中心的核心支撑。推进东湖科学城提升综合性战略科技力量的集中度、显示度,强化原始创新策源地功能,打造科技创新高地、产业创新高地、创新人才高地,统筹产业链、创新链、人才链,重点建设大设施集聚区、实验室集聚区、科教融合园区、光电信息产业集聚区、生命健康产业集聚区、创新创业示范区、数字化生态宜居示范区等功能区,强化科学、技术、经济、社会价值创造的增值循环,打造全球光电信息科技创新中心、全球生命健康科技创新中心、全球碳中和工程科技创新中心和全球智能制造产业创新中心。

按照“整体统筹、区域聚焦、错位布局、协作联动”思路,发挥武汉引领带动作用,推进以东湖科学城为核心的光谷科技创新大走廊串联武汉、鄂州、黄石、黄冈、咸宁科技创新协同,引领带动武汉城市圈科技同兴,实现同城化、一体化高质量发展。构建“一核一轴三带多组团”科技创新空间布局,建立国际化、市场化、专业化发展机制,突出“科创+产业”,促进创新链与产业链融合,发展“创新飞地”,构建区域创新共同体,引领带动武汉城市圈同城化发展和全省全域高质量发展,打造高端人才、创新要素、高端产业汇聚的创新驱动增长极。

三、加快推进襄阳、宜昌区域科技创新中心建设

发挥襄阳区域科技创新中心作用,联动“襄十随神”城市群创新发展。支持襄阳建设省域重要创新中心,建设隆中实验室,打造以襄阳国家高新区为核心的承载区和主要科创节点的科技创新创业带。支持十堰科技城建设,打造秦巴山片区科技创新中心。支持随州专用汽车、应急产业、香菇产业等创新发展。发挥神农架生态旅游资源、中草药资源优势,推动中医药产业集群创新发展。布局建设“襄十随神”科技创新走廊,推进组建“襄十随神”科技创新联盟,大力推动“襄十随神”跨区域的政策协同、资源共享、人才流动、科技合作、产业互补。

发挥宜昌区域科技创新中心作用,联动“宜荆荆恩”城市群创新发展。支持宜昌建设省域重要创新中心,高标准建设三峡实验室、宜昌科教城、三峡国际人才城等。围绕推进荆州建成区域性中心城市,支持荆州建设区域科技创新应用中心,加快承接科技成果转移转化,打造高质量发展增长极。支持荆门建设荆楚科创城,推进三峡生态经济合作区建设。支持恩施打造世界硒都·中国硒谷。布局建设“宜荆荆恩”科技创新走廊,推进组建“宜荆荆恩”科技创新联盟,深化“宜荆荆恩”城市群区域创新合作机制,共同打造以绿色经济和战略性新兴产业为特色的长江中上游经济社会高质量发展经济带。

四、全面强化区域科技创新多点支撑

加强创新型城市(县市)建设。根据区域资源禀赋、产业特征、区位优势、经济社会发展水平和主体功能区定位,加快提升秦巴山区、江汉平原科技创新能力,推进荆门、黄冈、孝感、黄石、荆州等创建国家创新型城市,支持大冶、宜都、仙桃等创新型县市建设,力争国家创新型城市达到5家、国家创新型县市达到5家,建成省级创新型县市40家,全面提升市县综合科技创新水平。加强市县科技创新能力监测与评价。推进培育科创街区、科创社区。

加快高新区高质量发展。全面落实省政府出台的《促进湖北高新技术产业开发区高质量发展若干措施》,坚持“发展高科技、实现产业化”的方向,把握“高”和“新”的定位,推进高新区打造创新驱动发展示范区、科技体制改革先行区、高能级产业功能区。强化东湖国家自主创新示范区的创新引领作用,建设世界一流科技园区,打造世界一流科技生态新城。加快推动国家高新区创新能力提升,推动更多国家高新区进入全国百强。推进十堰、恩施省级高新区创建国家高新区。布局新建一批省级高新区。

强化科技创新示范园区建设。统筹推进全省农业高新技术产业示范区建设,力争全省范围内布局建设5家省级农高区,争创1-2家国家级农高区。优化全省农业科技园区体系,推进不同产业类别、产业链条不同环节农业科技园区的跨界联合,推进全省农业科技园区的提质升级。打造一批产业特色鲜明、创新要素集聚、技术含量高精、示范辐射显著的乡村振兴科技创新示范基地。优化全省可持续发展实验区建设布局,支持武汉等地申报国家可持续发展议程创新示范区。

第三章培育高能级战略科技力量

瞄准世界科技前沿,以国家战略需求为导向,服务全省经济社会发展,组织实施“高能级战略科技力量培育工程”,推进创新体系优化组合,构建以高水平实验室为引领的战略科技力量,提高体系化科技创新支撑能力和科技创新体系整体效能,强化湖北在国家战略科技力量布局中的支撑地位。

一、着力构建高水平实验室体系

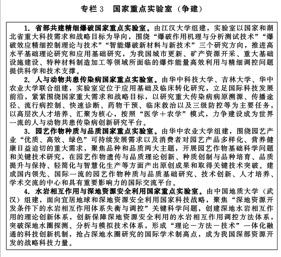
面向国家重大战略需求和湖北产业创新发展需要,加快建设一批高水平实验室,重点在光电科学、空天科技、生物安全、生物育种等重大领域,建立完善“依托”“共建”机制,探索更加灵活、自主、开放、包容的运行机制,加快建设光谷实验室、珞珈实验室、江夏实验室、洪山实验室、江城实验室、东湖实验室、九峰山实验室等湖北实验室。坚持“一室一策”,推进湖北实验室运行管理模式创新,完善湖北实验室建设考核评估机制。鼓励省内相关领域高校院所和重点骨干企业参与湖北实验室建设。支持襄阳、宜昌聚焦优势领域和产业发展需求,组建湖北实验室。对接国家战略布局,整合优势力量争创国家实验室或国家实验室在鄂重要基地。

加快国家重点实验室建设发展。充分发挥在鄂国家重点实验室等创新机构平台支撑作用,在地学、农学、医学等优势领域积极争创国家重点实验室,支持省属高校围绕优势学科创建省部共建国家重点实验室,支持科技领军企业创建企业国家重点实验室。按照“整改一批、淘汰一批、升格一批、新建一批”思路,推进全省重点实验室优化重组,引导升级一批省级重点实验室,主动布局一批省级重点实验室。组建实验室联盟,推进国家、省重点实验室等基础研究平台协同研究,促进重点实验室在知识创新、技术创新、成果转化和知识产权等领域开展合作交流。推进各类实验室提高“钱变纸”科研产出质量,打通“纸变钱”成果转化通道。

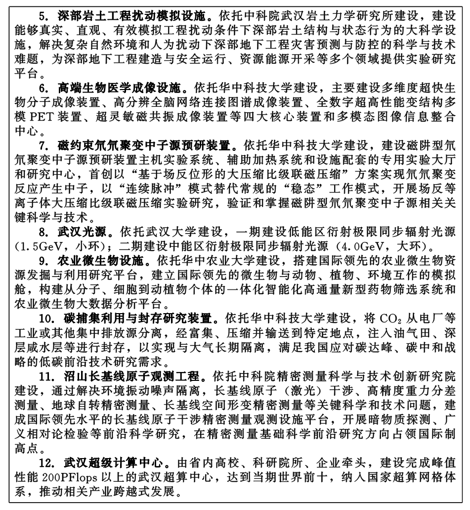
二、加快重大科技基础设施集群建设

聚焦具有比较优势的领域,抢抓“新基建”发展机遇,坚持前瞻引领、需求导向、有限聚焦、开放共享原则,布局建设一批引领原始创新策源的重大科技基础设施,推进脉冲强磁场、精密重力测量、武汉生物安全(P4)实验室、作物表型组学、深部岩土工程扰动模拟、高端生物医学成像等重大科技基础设施优化提升或加快建设,统筹谋划磁约束氘氘聚变中子源、武汉光源、农业微生物、碳捕集利用与封存、沼山长基线原子观测等重大科技基础设施预研预制。加快超算中心、科技创新数据资源中心等新型基础设施建设。完善重大科技基础设施建设运行管理机制,推动与湖北实验室融合创新,充分发挥重大科技基础设施功能作用,加快提升科学发现和原始创新能力。

三、促进高水平研究型大学和世界一流科研院所发展

优化高等教育发展布局,分类推进高校“双一流”建设,支持武汉大学、华中科技大学等在鄂部属高校提升科技创新核心竞争力,支持省属高校特色发展,加快建设高水平研究型大学,高等教育新增财政性教育经费用于科技创新的比例不低于30%。大力推进高水平地方高校建设。支持高水平研究型大学建设基础学科和应用学科研究中心,建立基础研究和前沿创新科技人才长期稳定支持机制。支持中科院、中船重工、航天科工、长江水利等中央在鄂科研院所建设世界一流科研院所。积极引进和支持国内外研究型大学和领先科研机构在鄂设立科研机构。吸引国内外知名高校在鄂开展合作办学或协同研究。

推动高校和科研院所完善科技成果转化组织体系,推动科教和产业深度融合发展,鼓励高校和科研院所与龙头企业等加强合作,共同承担国家重大科技项目、组建技术创新联盟、联合建设科技创新平台,促进创新链与产业链融合发展,协同推进拔尖创新人才培养、关键技术攻关和重大科技成果转化。

四、大力培育重点产业科技领军企业

支持中国信科、长江存储、东风汽车、华为海思、小米科技、华星光电、天马微电子、华中数控、高德红外、人福医药等科技领军企业牵头承担国家科技重大专项,面向科技领军企业技术创新需求组织实施省级科技重大专项,支持科技领军企业“揭榜挂帅”,组织开展底层技术、关键材料、核心部件、重大产品等科技创新。推进科技领军企业加大基础研究和应用基础研究。支持科技领军企业建设企业重点实验室、技术创新中心、产业创新中心、制造业创新中心等重大创新平台。支持科技领军企业建设引才引智示范基地、设立首席科学家岗位,加快引进国内外高层次科技人才。支持科技领军企业牵头组建体系化、任务型创新联合体,打造专业化众创空间,带动形成大中小型企业融通创新生态圈。积极引进国内外科技领军企业来鄂发展,建设总部型科技企业。吸引跨国公司在鄂设立研发总部或研发中心。

五、打造重大技术创新平台网络

加快重点优势产业技术创新平台布局。推进国家先进存储产业创新中心、国家信息光电子创新中心、国家数字化设计与制造创新中心等已建国家级重大技术创新平台加快建设。在智能设计与数控、数字建造、智能芯片、激光、智慧水电、疫苗、病毒性疾病防治、淡水渔业、油菜、家畜种业等优势特色领域,争建国家级重大技术创新平台(技术创新中心、产业创新中心、制造业创新中心等)。在三维半导体集成制造、海洋工程装备等领域培育省级重大技术创新平台(技术创新中心、产业创新中心、制造业创新中心等)。加快推进武汉产业创新发展研究院建设,探索科研组织、成果转化、人才聚集新机制,建设高水平资源整合、成果转化、创新激励平台。支持建设武汉人工智能计算中心、加速器与质子刀、量子导航与探测等一批前沿交叉科技创新平台。

加快临床医学研究中心建设布局。积极争创传染病、麻醉医学、心血管、呼吸、影像、泌尿系统疾病等领域的国家临床医学研究中心。进一步完善全省临床医学研究中心整体布局,围绕传染病、慢性病、重大疾病等领域积极谋划布局一批省级临床医学研究中心。强化临床医学研究中心辐射带动作用,建立有效的网络协同服务机制,推进中心与医疗联合体建设衔接,加快推动优质医疗资源下沉基层,提高全省医学科技水平。

第四章打造全国重要的原始创新策源地

瞄准未来科技和产业发展制高点,落实国家基础研究十年行动方案,紧密结合我省经济社会发展重大战略需求,组织实施“基础研究十年行动”,面向基础学科、前沿领域、交叉领域加强科研布局,强化应用研究带动,建立持续稳定的基础研究投入机制,实现更多“从0到1”的突破。

一、提升优势学科基础研究能力

数学。支持科学与工程计算、大数据与人工智能的数学理论与方法、复杂系统优化与控制、计算机数学等方向,重点推进数学与工程应用、产业化的对接融通。

物理学。支持量子物理与精密测量、高能核物理、引力与宇宙学、电磁学、统计物理学等方向。支持岩体力学和土力学、计算固体力学、环境流体力学、材料与结构力学等方向。支持几何光学、波动光学、超快光学、量子光学等方向,重点推进信息光电子、能量光电子、生命光电子、激光、光存储、光电显示等领域研究。

化学。支持催化化学、谱学方法与理论、化学生物学、化学反应机制、化学动态学、有机合成、反向化学遗传学、质谱分析等方向,重点推进生命化学、核化学、地球和环境化学、能源化学等领域复杂化学问题攻关。

生物学。支持生物生理与代谢、分类与系统发育、生物化学、生物生理、水生环境生物学、生物资源、微生物学等方向,重点推进生物遗传与育种、生物大分子等领域研究。

地球科学。支持工程地质、环境地质、大地测量学、测量与地图学、空间数据组织与管理、地球监测系统等方向,重点推进遥感信息分析与应用、全球环境变化与地球圈层相互作用、重大灾害形成机理及其减灾对策、碳捕捉碳排放等领域研究。

二、加强前沿交叉领域前瞻布局

未来网络。开展6G技术预研,攻克跨频谱通信、软件无线电、天基互联网等关键技术,实现天地一体化超高速信号传输与组网。加快突破算存分离的分布式数据库相关核心技术、系统软件智能化构造与质量保障关键技术、网络与数据安全前沿技术等。

人工智能。加强深度学习、强化学习、迁移学习、小样本学习等研究,重点攻克复杂开放环境下自然场景理解与三维感知、跨视场目标识别与跟踪、人体姿态估计与行为分析、网络图像与视频数据智能处理与增值等计算机视觉技术,突破口语化语音识别、个性化语音识别、音视频融合识别及语义理解等自然语言处理技术。突破自主无人系统高效高性能计算架构、复杂动态场景感知与理解等自主无人系统核心技术。

量子信息。加快突破量子激光器、原子传感器、量子探测、原子陀螺、原子钟、原子重力仪等关键核心技术,建设国际一流量子精密测量、激光遥感雷达等应用技术系统。加快发展量子计算。发展模拟与算法新技术,研发固态量子调控新技术。加快量子计算机及其衍生品、软件和信息技术应用产品研发,实现关键元器件自主研制和生产。加快构建量子计算及应用标准体系。积极发展量子技术在工业互联网、车联网、物联网、区块链等新兴领域融合技术攻关,大力发展新兴量子材料、新型量子器件等。

区块链技术。重点支持密码学、高性能计算、可信芯片、众智科学等重点领域研究。开展共识机制、分布式存储、零知识证明、可信群体算法、安全多方计算、跨链协议、智能合约、链上链下协同、监管科技等技术研究,重点突破自主可控公链技术、可信联盟链技术等关键技术。

材料技术前沿。突破石墨烯粉体、高性能石墨烯宏观膜材料等规模化制备技术、金属材料强化韧化等关键技术,突破高导电导热石墨烯宏观膜在电子器件中低成本应用技术、石墨烯分散与自组装技术、石墨烯表面修饰与焊接技术等。突破非粮生物质基材高效转化与利用、生物基高分子材料复合改性等技术。突破复合材料成型关键技术,重点发展树脂基、陶瓷基、碳碳基复合材料。开展基于增材制造技术原理的金属/合金/非金属与石墨烯纳米片多元复合材料的研发。

生命健康前沿。发展脑科学与类脑科学研究,加快突破高精度光学成像技术、单细胞测序等技术,加强大脑工作机理、大脑神经回路、高发病率重大脑疾病病因和发病机理等研究,发展类脑计算与脑机智能。重点发展精准医疗,加快突破蛋白质组学、蛋白质折叠、代谢组学、免疫细胞治疗、干细胞移植与组织再生、基因组测序、基因编辑、药物靶点和信号通路发现等关键技术。

生物育种前沿。支持围绕水稻、玉米、油料作物、鱼类、虾类、猪等湖北特色物种开展研究,支持围绕种质资源创新、基因组育种、精准基因编辑、作物重要性状机制解析、育种理论和技术创新等相关领域开展基础研究和原始创新。

空天科技前沿。支持围绕地球系统高精度观测、高精度卫星频率信号测定重力位、卫星遥感米级实时定位与制图、室内外空间智能感知与认知、多源时空大数据、多传感器融合定位、自主无人系统高精度全局定位、智能无人贴近摄影测量、空间引力波探测、月球与行星遥感、陆表智慧化定量遥感、地球与行星空间环境变化机制与空间天气效应等方向开展研究。

海洋科技前沿。突破船舶智能驾驶、远程驾驶、自主驾驶的感知、认知、决策、控制与执行,海洋目标探测感知和信息传输,船舶多物理场特征综合控制等技术。突破新型二维材料的制备与分散技术,研发轻型、减阻、降噪、防污防腐一体化等高端船舶用新材料。突破复式航道水域环境的感知、多模式立体综合通信导航等技术。突破新一代海洋三维高分遥感技术、深远海协同观测、海洋生态系统智能在线观测网、海洋能开发系列关键技术等前沿技术。

三、建立完善基础研究支持机制

设立湖北省自然科学基金专项,组建湖北省自然科学基金委员会,规范指导湖北省自然科学基金日常管理。面向国家和湖北经济社会发展重大战略需求,围绕我省科技创新战略需求、优势学科前沿技术和主导产业未来方向,组织实施湖北省自然科学基金项目。参与国家自然科学基金区域创新发展联合基金,发挥国家自然科学基金的导向作用,吸引和集聚国内外高端人才聚焦湖北重点产业开展科学研究,实现省内外乃至国内外创新资源协同创新。完善基础研究项目形成机制,坚持稳定性支持、竞争性支持和定向委托支持相结合,坚持自由探索、突出原创、问题导向和需求牵引并重,鼓励科研人员甘坐“冷板凳”、勇闯“无人区”,开展“从0到1”原始创新。优化基础研究项目管理机制,推行基础研究项目“经费包干制”“自主验收”试点,打造“平台+项目+人才”的基础研究创新体系。

四、增强基础研究平台支撑保障能力

推进基础学科研究基地建设。加快湖北国家应用数学中心建设,积极推动应用数学和其他科学领域的学科交叉、渗透与合作研究,推进数学与工程应用、产业化的对接融通,为湖北科技创新引领高质量发展贡献“数学驱动力”。争取国家在鄂布局数学、物理、化学等基础学科研究中心,开展前瞻性、引领性和独创性基础理论研究和前沿科学探索。聚焦脑科学与类脑研究、合成生物学、磁约束核聚变等变革性技术方向,布局前沿交叉基础研究,推进颠覆性技术创新。

加强科技基础条件平台建设。围绕生态保障、现代农业、气候变化和灾害防治等领域,布局建设一批省级野外科学观测研究站,推进创建国家野外科学观测研究站。加快科学数据中心建设,积极争取国家布局。加强人类遗传资源、微生物菌种、植物种质、动物种质、基因、病毒等资源的收集、整理、保藏和利用,加快建设武汉国家级人类遗传资源样本库、华中种质资源库、微生物菌(毒)种保藏中心等一批高水平的自然科技资源库。加强实验动物安全管理,全面推进实验动物标准化和质量控制体系建设。开展科技基础条件平台和大型科研仪器开放共享评价,推进科技资源开放共享标准化、数字化、市场化,提高科技资源共享服务专业化水平。

第五章打好现代产业关键核心技术攻坚战

坚持围绕产业链部署创新链、围绕创新链布局产业链,聚焦全省构建以先进制造业为主导的现代产业体系,培育打造“51020”现代产业集群创新需求,组织实施“产业技术攻关‘十百千’工程”,全面强化产业基础高级化、产业链现代化科技支撑,促进创新链和产业链双向融合、精准对接、相互促进、协同发展。

一、加快建设世界一流光电子信息技术创新高地

光通信及激光。重点发展大尺寸光纤预制棒、特种光纤、超低损耗通信光纤、基于空分复用技术的少模光纤、多芯光纤等新型光纤,超大容量超高速率光接入、超长距离光传输、光交换等光通信设备,高速光电芯片等光电器件,全光通信网络、高性能激光材料和半导体激光电源等光学材料和零部件,加大高功率光纤激光器、超快激光器、高亮度半导体激光器及超快激光精密加工应用,推动构建跨领域多技术融合的创新生态环境和全产业链创新网络。

集成电路。强化集成电路设计、制造、封装等关键核心技术攻关,重点发展128层及以上三维存储芯片、光通信芯片、5G射频及基带芯片、高端红外探测芯片、图像识别与处理芯片等关键技术。

新型显示。重点突破高世代大尺寸液晶面板、主动矩阵有机发光二极管(AMOLED)、微型发光二极管(Mini/Micro LED)、高性能薄膜晶体管液晶显示器(TFT-LCD)、激光显示等关键技术,着力解决新型显示共性问题。

智能终端。重点发展可穿戴智能终端产品、北斗应用终端产品以及工业互联网、车联网等领域终端产品,着力培育聚集芯片、器件、整机、软件的智能终端产业创新链。

下一代互联网。重点突破高精度实时遥感、5G网络优化覆盖、IPv6的光感知物联网关键技术,加快海量数据存储设备、大数据一体机等硬件产品开发,加强数据存储、数据清洗、数据分析发掘等领域关键技术攻关,超前布局新型网络体系结构、网络智能化、安全可信体系等技术研发,支持建设下一代互联网先进网络基础设施创新平台。

二、全力塑造先进制造技术创新优势

新能源与智能网联汽车。重点突破锂电、燃料电池、制氢等核心技术,加快发展纯电动、混合动力整车以及驱动电机电控系统、动力电池材料,布局自动驾驶系统研发、产业化及示范应用,加快武汉智能网联汽车示范区建设,推动形成万亿世界级汽车产业集群。

精密机床。大力发展高速、精密数控车床、磨床、齿轮加工机床,重点突破智能化数控加工系统、实用化准柔性制造系统,提升大型数控机床、大型薄板冷热连轧及涂镀层成套设备、数控系统等核心产品技术水平,打造国家高端数控机床制造示范基地,加快跻身国内一流行列。

机器人。加强精密减速器、伺服驱动器、电机、控制器等核心部件和关键技术的研发力度,加快激光测量和机器视觉系统自主创新和产业化发展,加强工业机器人的智能控制与智能识别能力,建设国家工业机器人制造技术研发与应用示范线,构建较为完整的机器人产业生态。

航空航天。重点研发特种飞行器、通用飞机、无人机、航电系统、航空零部件,以及商业固体运载火箭、卫星设计研发制造、北斗卫星导航智能芯片、航天动力系统、自动控制系统、航天发射地面装备等关键装备和核心技术。

船舶与海洋工程装备。重点突破海洋工程装备设计建造关键核心技术,开展特种船舶、港口装备机械、海上活动核电装备、海洋环境监测等整机产品的研发设计和产品建造,发展海洋核动力平台创新技术、深远海大型养殖等关键设备,打造国家级高技术船舶研制基地,形成全国重要的船舶与海洋工程装备战略产业创新集群。

能源装备。重点发展发电装备、智能电网及输配电装备、能源节能环保装备、新能源装备、大型石油钻机及海洋石油钻修井工程装备等领域,加强发电技术、油气采掘与炼化技术研发。

轨道交通装备。重点突破轨道交通核心系统、嵌入式芯片,加快轨道交通关键零部件研发,发展动车组等客运车辆以及轨道交通高端施工机械,提升轨道交通装备的国产化、标准化、信息化、网络化和智能化水平。

三、积极抢占数字技术战略制高点

人工智能。加强机器视觉、计算引擎与知识服务技术、自然语言处理及语音识别技术、虚拟现实智能建模技术、跨媒体分析推理技术、群体智能技术、混合增强智能新架构与新技术、智能自主无人系统等核心共性技术攻关,促进人工智能与制造业、服务业的融合发展。加快建设国家新一代人工智能创新发展试验区,争建国家人工智能开放创新平台,争创国家人工智能创新应用先导区。推进武汉人工智能计算中心和武汉超算中心统筹建设、协同发展,打造全国领先的集人工智能和超算的多样化云服务化算力集群。

区块链应用。重点支持体系结构与共识算法、数据安全与隐私保护、系统安全与可信计算、行为检测与合法监管等重点领域研究。研究跨链交易、离线交易等关键分布式技术,基于国家商用密码标准的关键密码算法,构造基于格、同源、编码等代数结构的密码算法,研究可信基础设施与执行环境构建、安全分析、安全检测等关键技术。积极探索区块链在金融、教育、医疗、公益、供应链等领域的应用,打造武汉国家级区块链发展先行示范区。

云计算。发展新一代搜索引擎及浏览器、网络资源调度管理系统、云计算平台等网络化应用基础软件,推动云计算与边缘计算、图计算、高性能计算的架构和技术融合,推进云生态圈建设。

大数据。开展面向重点行业的软硬件系统解决方案研究,加快海量数据存储设备、大数据一体机等硬件产品发展,支持大型通用海量数据存储与管理软件、大数据分析发掘软件、数据可视化软件等软件产品研发,建设一批面向垂直应用的数据中心,打造全国领先的大数据产业中心。

物联网。开发高能低耗服务器、智能终端、网络通讯设备、智能传感器,推进物联网在智慧城市、数字交通、工业互联网、卫星互联网等领域应用示范,形成国家级物联网应用示范平台。

数字文化创意。开展语言学习与处理、知识表现、智能搜索、机器学习、知识获取、模式识别、逻辑程序设计、软计算、机器自主创造性思维能力等技术创新研究,推动类人视觉、听觉、语言、思维等智能技术在文化领域的创新应用,支持建设具有全国影响力的数字文化创意产业聚集地。

地球空间信息。重点推进北斗卫星导航智能芯片、天线、板卡产业化,发展手机、穿戴、车载、船载、机载等终端产品及技术解决方案,加快天基信息实时服务系统(PNTRC,即定位、导航、授时、遥感、通信)建设,发展北斗智能装备制造,加快遥感图像预处理等研发应用,建设天空地一体化智能采集体系,加大软件类产品研发,积极推动卫星应用技术体系建设和遥感数据商业化应用发展。

四、加快发展支撑重点产业的先进材料技术

电子信息材料。重点发展高纯石英晶体、光纤光缆用膨胀阻水材料、光纤涂料、新型发光材料、化合物半导体材料、高介电常数低介电损耗电子陶瓷、电子级高纯化学品、电子用胶黏剂、无铅压电材料、光刻胶等。

新能源材料。重点发展锂离子电池正极材料、锰酸盐系、富锂锰基等正极材料,石墨烯/硅复合电极材料、碳基、硅基负极材料,电池隔膜等配套材料、低成本晶硅及硅基薄膜电池材料、有机太阳能电池材料、燃料电池关键材料、太阳能电池电极材料、光伏专用密封胶等。

特种材料。重点发展3D打印非晶合金、高强管线钢、高温合金、高性能特种钢、先进轻合金、特种粉体材料、耐蚀特种密封材料、耐火材料、催化材料、纤维基复合材料、特种碳纳米材料、高端化工材料等。积极开展稀土永磁、高效低成本稀土催化等稀土功能材料应用技术研究。

生物材料。主要发展医学成像与诊断用纳米材料,生物基可降解无纺布、组织诱导性生物医用材料、高分子材料药物控制释放系统、齿科材料等,环保医疗插管材料、聚多糖类材料、阵列闪烁晶体、造影剂材料等,试剂材料、可吸收固定材料、整形材料、医用碳材料、生物活性物质靶向控释载体、纳米药物靶向材料等。加快突破生物基聚酯、生物基聚氨酯、生物橡胶、微生物多糖等生物基材料产业化发展。

节能环保材料。主要发展竹缠绕复合材料、PSM环境友好材料、聚乳酸全降解高分子材料、生物质全降解环保材料、磷石膏循环利用材料,固硫、脱硝、脱碳、吸收等关键材料,外墙保温材料、玻璃节能材料、半导体照明材料、汽车轻量化材料等。

五、大力发展清洁安全高效新能源技术

太阳能。重点发展太阳能高效晶体硅电池及新概念光电转换器件,开展高参数太阳能热发电与太阳能综合梯级利用系统研究与应用示范。

氢能。重点支持低成本大规模制氢技术、高效氢分离与纯化技术、移动制氢技术、微量CO消除技术、氢能存储与输运关键技术、先进氢燃料电池等研究及应用示范。

水能。重点支持水力发电机组设计与制造技术、发电机冷却技术、水电机组状态监测技术、流域及跨流域水电能源联合优化调度等研究及应用示范。

风能。重点发展大型风电关键设备。在10MW级及以上风电机组,以及100米级及以上风电叶片、10MW级及以上风电机组变流器和高可靠、低成本大容量超导风力发电机等方面开展研发与攻关。

生物质能。重点支持生物质热解液化技术、生物质高效气化工艺、秸秆先进燃烧发电技术、微生物制氢技术、微生物燃料电池、微藻能源等研发及应用示范。

智能电网。重点在电网调峰提效、区域供能的物理储能应用、可再生能源并网、分布式及微电网、电动汽车的化学储能应用等方面开展研发与攻关。

六、深化军民科技协同创新

发挥湖北军科大省资源优势,围绕海洋、空天、网络空间、生物、人工智能、应急管理等共同性强的军民融合新兴领域,重点发展智能探测与识别技术、无人制导与控制技术、航空航天、先进材料与新能源技术、高端船舶与海洋工程装备技术、生物安全、网络安全技术等军民融合技术。

第六章加快生命健康科技攻关

围绕健康中国、健康湖北建设需要,聚焦保障人民生命健康、增进民生福祉的科技需求,组织实施“生命健康科技攻关工程”,系统推进疫病防控、人口健康、生物医药、公共安全与社会治理等重点领域科技攻关。

一、加快重大疾病防治与人口健康关键技术攻关

重大疾病防控。聚焦心脑血管疾病、恶性肿瘤、代谢性疾病、呼吸系统疾病、神经精神系统疾病等重大慢病,消化、口腔、眼耳鼻喉等常见多发病,加强基础研究、临床转化、循证评价、示范应用一体化布局,突破一批防治关键技术,研发一批新型诊疗方案。

重大传染病防治和公共卫生应急。重点支持重大和新发突发再发传染病及突发公共卫生事件的应急检测、监测预警、流行规律、早期筛查、早期诊断、临床救治,以及相关疫苗、防控产品、中西医临床防治等技术创新,建立重大新发突发传染病预警监测体系。

生殖健康及出生缺陷防控。围绕出生缺陷防控、不孕不育和避孕节育等方面的突出问题,研发基层适宜技术和创新产品,提升生殖健康和出生缺陷防控科技水平。

神经与精神疾病防治。加强神经与精神疾病病理机制研究,开展心理健康与心理障碍防治研究,建立诊断及治疗技术规范,实现患病人群早期筛查、指导与干预。

妇女儿童健康及养老助残。围绕妇女、儿童重点疾病开展早期预警及干预技术研究,建立早期诊断和治疗方案。建立和完善促进老龄健康的干预节点和适宜技术措施。开发功能代偿、生活辅助、康复训练等康复辅具产品。

营养与健康。重点开展人体代谢功能稳态维持及失调机制、疾病代谢模型建立、人体代谢组学研究、糖脂代谢异常调控、消化道内分泌功能调节、微量元素的作用及稳态调节等研究。

二、强化生物医药技术研发高端引领

精准医疗。重点突破新一代基因测序、组学研究和大数据融合分析等关键核心技术,开发一批精准医学的检测试剂、个体化治疗药物等医药产品,建立重大疾病的早期筛查、分子分型、个体化治疗、疗效预测及监控等应用解决方案和决策支持系统。

高端医疗器械。大力发展大型医学影像装备、呼吸和心电监护设备、大型超声设备、高端生化检验分析设备、新一代基因测序仪、大型放射治疗装备、智能医用机器人等整机和关键部件,加大诊断试剂和设备、植介入材料、医用防护物资等核心技术、关键部件攻关和产品开发应用力度,打破国外高端医疗装备制造产品垄断。

生物制药。开展新型疫苗、抗体药物、免疫治疗、基因治疗、干细胞与再生医学、人体微生物组解析及调控等关键技术研究,研发一批创新治疗用生物制品,构建具有国际竞争力的医药生物技术体系。

高端化学药。加强原料药绿色工艺生产技术的研发,开展新结构、新机制、新制剂和国外专利到期药物的研制,完善化学仿制药质量和疗效一致性评价,提升药品安全风险防控能力。研制高效、低毒的药物创新剂型,重点开展靶向给药系统、纳米制剂、缓控释制剂等新兴药物制剂的研究和相关药用辅料的开发。

药用包材和药用辅料。开展增溶、促进吸收等共性释药技术研究,研发微囊、毫微囊、微球、脂质体、透皮给药等新剂型专用辅料,开发胃溶、肠溶、阻湿等包衣材料以及快速崩解和速释材料,加快缓控释制剂用辅料研发和产业化,发展抗体修饰、靶向修饰和靶向载体等新型药用辅料,支撑制剂高端化发展。

现代中医药。围绕“荆楚药材”品牌工程,加强中医药原创理论创新及中医药的现代传承研究,加强湖北特色中草药资源研究与开发利用,加快中药复方精准用药、中药新药研发、中医药仪器与装备研发等关键技术突破。重点开展抗耐药菌中药与新发传染病、抗病毒、儿童用药、戒毒制剂、濒危中药材替代品研究。

三、加强公共安全与社会治理技术保障

生物安全保障技术。增强生物威胁及重大传染病的应对能力,开展动物疫病风险评估、监测预警、检测溯源、预防控制、应急处置等生物安全相关技术研究,建立生物安全相关的信息和实体资源库,构建完善生物安全防御体系。提高高级别生物安全装备国产化能力,实现自主可控。

公共安全综合保障技术。研究公共安全核心共性技术,提高公共安全信息集成、综合研判和危机应对能力,突破公共安全信息分析与应用、公共安全平台、应急平台、重大综合灾害耦合实验、情景构建与推演等关键技术。系统研究城镇综合风险防控和建筑、管网、社区等安全保障技术解决方案,增强城镇抵御自然灾害、处置突发事件和危机管理的技术支撑能力。

政法安全保障技术。重点发展立体化信息化社会治安防控技术、犯罪侦查与防范打击、监管场所安全防范与控制技术、暴恐与重特大社会安全事件防范处置技术、司法鉴定关键技术等,提升社会安全事件的风险评估、预警分析和立体防范处置能力。

重大自然灾害监测与防范技术。针对重大地震灾害、地质灾害、极端气象灾害、旱涝灾害综合监测预警与防范中的科技问题,系统开展成灾理论、关键技术、仪器装备、应用示范、信息服务等方面研究。

生产安全保障与重大事故预警防控技术。重点开展煤矿、金属非金属矿山、危险化学品、金属冶炼、工程施工、质量安全与产品检验等领域重特大事故防控的科技攻关与应用示范,建立安全生产事故预警、防控及应急救援等科技支撑体系。

重大基础设施安全保障技术。研究重大基础设施的长期服役和智能检测监测基础理论,突破重大基础设施全服役周期内监测预警、诊断评价、风险评估、调控防控和智慧管理等关键安全保障技术。

安全应急保障技术。重点开展现场保障、人员救护、救援处置、应急服务等方面关键技术攻关和应用示范,形成一批标志性应急技术、产品和服务成果。

第七章强化乡村振兴科技支撑

深入实施乡村振兴和“藏粮于地、藏粮于技”战略,坚持以科技助农、质量兴农、品牌强农为目标,组织实施“乡村振兴科技支撑工程”,加强绿色、优质、高效、安全农业技术研发,大力提升农业机械化、智能化、标准化发展水平,大幅提高农业质量效益和竞争力,为打造农业强省,实现农业农村现代化提供科技支撑。

一、加快发展自主可控的种业技术

粮食油料。开展粮油作物种质资源精准鉴定及功能基因挖掘研究;研发粮油作物实用、精准、高效分子育种新技术;培育绿色超级稻、功能营养稻、专用水稻、多倍体水稻、陆稻、抗病小麦、耐旱宜机收玉米、鲜食玉米等优质粮食作物新品种;培育高产、优质、多抗油料、大豆、花生新品种。

畜禽水产。开展畜禽水产种质资源精准鉴定及功能基因挖掘研究;研发基于大数据的畜禽设计育种、畜禽生物育种和高效繁殖等技术;培育优质猪新品种(系)、山羊新品种、优质家禽新品种(系);开展长江流域特色鱼类人工高效繁育与驯化等技术研究;培育高产、优质、抗病、抗逆名特优鱼类新品种。

经济作物。开展种质资源精准鉴定及功能基因挖掘研究;开展核桃、板栗、花卉等主要经济林新品种选育与利用;开展优质、抗逆、适宜机采专用果树、茶树新品种选育;选育不同熟期高品质柑橘新品种;培育高品质、抗病抗逆大宗蔬菜、设施蔬菜、水生蔬菜等特色蔬菜新品种;培育优质多抗特色经济作物(食用菌、草莓、专用桑树等)新品种。

二、全面提升农业绿色优质高效生产技术水平

农作物绿色优质高效种植。开展主要粮食与经济作物低碳轻简和标准化栽培、精准化管理、农机农艺融合等关键技术研究;研发粮食与经济作物生产的耕—种—管—收—储—运全程机械化高效栽培技术、特色经济作物轻简高质高效关键生产技术、宜机化果园创建与高品质栽培新模式及设施农业精准智能化技术;研发农田周年高效立体种植和生态种养技术与模式、稻渔综合种养绿色高效技术与模式。

标准化健康养殖。开展种猪精准饲养和智能高效养殖、低碳低氮和减排绿色高效健康养殖技术研究;开展湖泊水库净水渔业技术与生态系统精准化管理、淡水水产动物“零排放”绿色高效养殖等关键技术研发;开展新型非粮饲料资源开发与产品创制、畜禽水产饲料高效利用的营养代谢平衡与精准供给技术研究;研发肠道健康的营养调控、饲用抗生素替代新产品创制与无抗养殖等关键技术。

智慧农业与智能装备。开发大田作业无人化移动平台、果蔬采收机器人;开发畜禽水产养殖多源信息立体感知等精细智能化装备;研究农田信息快速获取技术、基于北斗系统的农田精准作业决策模型、水肥药精准施用等关键技术和装备;构建大田种植、畜禽水产养殖、设施园艺等领域专业化物联网管控信息模型,开展智慧农场等智慧养殖试验示范。

农业面源污染和土壤污染治理。研发区域和主要种植模式氮磷流失源头减量、畜禽养殖源头减排、污染物多级消纳与净化循环利用技术;开展畜禽水产养殖粪污、农业秸秆、果蔬废弃物等高效无害化处理及肥料化、饲料化及能源化利用研究;开展高产田地力退化阻控及定向培育、中低产田土壤改良、障碍农田改良修复研究;研发新型绿色肥料、调理剂、保水剂等新产品。

三、加强动物疫病和农作物病虫害绿色防控关键技术攻关

动物重大疫病控制与净化。开展非洲猪瘟等动物重大疫病流行病学、检测、监测和信息化预警等新技术研究;研发高效、便捷的病原消杀、阻断技术;构建区域化生物安全防控和重大动物疫病净化技术体系。

农业生物制品创制与减量化。开展基于靶标结构的药物设计与合成、中兽药现代化技术研究;研发动物兽药减量化技术;创制新型诊断试剂、高效安全疫苗、绿色药物及微生态制剂等防控产品。

农作物病虫害绿色防控与新型农药创制。研究跨区域有害生物灾变规律,检测、监测智能化预警和预报技术;构建有害生物高效绿色防控技术体系;研究主要有害生物致害机制,挖掘致死基因及分子靶标;研发农药先导化合物及新产品;创制高效安全的靶向型纳米农药和核酸农药。

四、强化农产品加工储运与质量安全重点技术研发

农产品贮藏保鲜。开展农产品贮藏保鲜、品质保持和功能性评价、粮食现代储藏等技术研究;研发农产品贮藏保鲜过程中冷链物流、品质控制、减损增效等共性关键技术;开展鲜活易腐农产品绿色防腐保鲜、贮运环境精准调控、品质智能检测与控制等关键技术研究。

农产品加工。研发物性重构、风味修饰、质构重组、低温加工和生物制造、营养功能组分筛选、稳态化保持、功效评价等技术;研究传统食品工业化关键共性技术和品质保真技术、农产品绿色加工与高效利用技术;开展农产品中活性物质挖掘与高值化利用、个性化食品营养精准设计与加工。

农产品质量安全。开展绿色高效前处理、农产品品质形成及无损检测、农产品质量智能化分级、生物监测及非靶向筛查等技术研究;研发农产品中生物毒素、农兽药残留、重金属、有机污染物、环境激素等检测技术;开展农产品矿物元素、同位素、生物组学等溯源新技术研究。

第八章推进绿色低碳技术创新

坚持“绿水青山就是金山银山”理念,组织实施“绿色低碳科技赋能工程”,助力实现碳达峰碳中和发展目标,服务长江生态系统质量总体改善,为建设美丽湖北,率先实现绿色崛起提供科技支撑。

一、加快推进长江生态大保护关键技术攻关

流域生态环境修复技术。支持开展长江、汉江流域和重要湖泊生态环境保护修复研究,加强水质监测、预警和应急处理技术研究,支持农村、城镇、行业废水治理技术研究。

工业污染治理技术。加快推动涉及重金属的重点工业行业的清洁生产技术、工业污染控制技术、工业园区集中式污水处理装备、一般工业固体废物和危险废物的集中处置、化工行业尾矿库及工业固废的污染治理及综合利用等技术创新。

港口船舶污染治理技术。加强交通穿越饮用水水源地的污染应急处理技术创新,开展高含油污水、化学品洗舱水等污染应急处置技术研发,加快港口、船舶节能环保技术、成套装备研发及升级。

二、增强碳减排碳中和技术支撑能力

重点领域碳达峰碳中和关键技术。研究近零排放技术、数字化与低碳化协同的分布式能源系统支撑技术、农业减排技术。研究甲烷、氢氟碳化物、全氟化碳、氮氧化物等排放监测与减排替代技术和产品。研究钢铁、水泥、化工、冶金等难减排行业深度脱碳技术。研究引领火电行业率先碳达峰的碳排放协同控制技术体系。

碳捕集、利用与封存(CCUS)技术。开展CCUS二代碳捕集技术示范,CO2高值化转化和利用关键技术和示范,负碳性技术、碳封存潜力评估及源汇匹配,大规模碳捕集与封存示范,难减排行业CCUS关键技术和示范,开展区域封存潜力评估及示范。

面向碳中和的前沿性技术。研发传统行业近零排放生产工艺与替代产品,氢能等替代燃料的制备、储运和终端利用技术,CCUS领域变革性新理论、新材料、新技术,太阳能化学、太阳辐射管理/太阳能地球工程技术,原料、燃料与工艺过程先进替代技术,跨系统耦合集成与优化技术。

碳汇关键技术。开展森林固碳增汇与减排、农田生态系统土壤、草地生态系统土壤、淡水湿地系统、固碳增汇关键技术研发与示范;开发森林和农田固碳核算模型。

碳达峰与碳中和支撑创新体系与全球气候治理技术。围绕“全国碳排放权登记结算系统”,促进技术创新能力提升,健全绿色低碳技术评估与市场登记体系。开发基于大数据、物联网技术的温室气体排放核算技术及核查系统,构建多尺度经济-能源-环境-气候耦合模型,研究碳中和优化路径、技术路线图及协同效应与潜在跨系统影响,开展碳达峰与碳中和示范。

三、大力发展资源高效开发与循环利用技术

水资源综合利用技术。发展流域水循环演变与复杂水资源系统配置、重大水资源工程建设与安全运行、综合节水、非常规水资源开发利用、江河治理与水沙调控、水资源智能调度与精细管理、地下水高效利用和动态监测等水资源综合利用技术。

废弃资源循环利用技术。研发针对废旧消费品再生技术清洁化与装备规模化、大型化再生资源回收利用技术,针对资源开发中的伴生资源以及大宗工业固体废弃物利用的伴生资源综合利用技术,推动塑料废弃物资源化利用技术研发与应用。

矿产资源清洁开发与利用技术。开展移动平台地球物理勘查技术研发,突破深地资源立体探测技术、复杂地质条件油气资源勘探、深部成矿过程模拟与物理化学过程观测、战略性矿产成矿规律与勘查示范、深层油气资源清洁开发等技术,重点突破智能化自动化钻井、测井、物探、采油、储运等新技术。

土地资源安全利用技术。研发退化土壤质量改良和保育的物理、化学与生物联合的生态恢复技术,多目标土地资源利用功能改善与控制技术,多目标土地资源利用质量评价技术体系、土地质量保育和土地退化防控对策等。

智能建造技术。加快突破部品部件现代工艺制造、智能控制和优化、新型传感感知、工程质量检测监测、数据采集与分析、故障诊断与维护、专用软件等核心技术。研发具有自主知识产权的系统性软件与数据平台、集成建造平台。

第九章组织实施一批科技重大专项

坚持战略需求导向,加快探索社会主义市场经济条件下新型举国体制开展科技创新的湖北路径,对接国家科技创新2030重大项目和国家重点研发计划,聚焦“光芯屏端网”、先进制造、现代农业、生物医药等重点高新技术产业和战略性新兴产业创新需求,建立“企业主体、人才引领、平台支撑、项目纽带”的产学研协同攻关机制,加快攻克一批“卡脖子”关键核心技术,前瞻部署一批战略性、储备性科技重大项目。

一、“光芯屏端网”产业

光通信科技重大专项。在高速光电芯片/光器件/光模块、超大容量超高速率光接入、超长距离光传输、光交换、特种光纤等方面突破一批关键核心技术。重点发展大有效面积、超低损耗单模光纤设计和制造技术,有源及无源器件用特种光纤技术、激光器用特种光纤技术、光传感器用特种光纤技术等特种光纤技术,深海有中继海底光缆、轻型中心管式微束光缆等新型光缆技术;加快突破5G核心芯片、高频器件和虚拟化平台等关键技术;开展新型光接入系统、移动前传/中传/回传系统等关键光系统研发,布局新一代空天地一体化全光通信网络。

激光科技重大专项。突破激光器及其元器件的关键核心技术,开发超高功率激光器。重点发展激光光源、半导体激光器、量子点激光器等产品,加快高功率半导体泵浦源、光纤功率合束器、高功率激光传输系统、高效冷却系统、控制系统等核心器件研制;深入推动大型成套激光装备研发和产业化,发展基于高功率激光加工成套设备和基于中小功率激光器精细激光加工设备;巩固固体激光器优势,发展光纤激光器、激光加工设备,推动工业高功率激光器在精密制造、绿色制造、智能制造等领域融合。

先进存储器科技重大专项。重点面向5G、AI与物联网等“后摩尔”应用场景对高密度、高带宽、高可靠性存储器的迫切需求,围绕制约信息系统的“存储墙”难题,开展三维闪存、三维内存、存算一体芯片关键技术攻关、产品研制、应用示范,全面布局3D NAND、DRAM、3D PCM、NOR FLASH等各项技术,使我省存储器关键技术和产品能力达到国际领先水平,形成一批具有湖北特色、引领国内技术发展的先进技术成果。

新型显示科技重大专项。围绕量子点显示(QLED)、有机发光二极管(AMOLED)、柔性显示、激光新型显示、量子点显示、Micro LED显示等领域,提升新型显示产业能级。重点发展新型显示材料关键核心技术,促进显示材料向薄型化、高纯化、复合化、大尺寸化发展;突破研发显示关键核心工艺装备,打破国外对显示行业的技术垄断;推进新型显示技术新的应用场景开发,推进新型显示技术在智慧教育、智能家居、协同办公、智能汽车、远程医疗等领域应用。

北斗科技重大专项。以北斗前沿技术体系构建与自主核心软硬件研制为目标,开展战略性、前瞻性、基础性、系统性科技创新和集成性、融合性产业化实践;推动天基信息实时服务系统建设,实现多载荷集成、多星协同、天地网络互联;推进北斗卫星导航智能芯片、天线、板卡产业化,发展终端产品及技术解决方案,构建“北斗+”产业融合应用生态圈;开展遥感图像预处理、图像应用及管理的研发应用,天空地一体化智能采集体系建设;促进云计算、大数据、人工智能、物联网、区块链等新技术在北斗高精度导航与位置服务中的应用。

6G通信科技重大专项。开展射频芯片成套核心技术研发和产业化、下一代新型网络与高效传输全技术链研发,在通信领域研发达到国际先进水平,为“网络强国”和“互联网+”国家战略的实施提供坚实的技术支撑。在网络通信核心芯片、一体化融合网络、高速光通信设备、未来无线移动通信等方面取得一批突破性成果,制定产业标准,开展应用示范,打造完善的技术协同创新体系。

量子通信科技重大专项。研制面向多用户联网的量子通信关键技术和成套设备,突破量子保密通信技术,开展星地量子通信系统研究,构建完整的空地一体广域量子通信网络体系,与经典通信网络实现无缝链接,推动其在金融、政务和能源等领域应用。

二、先进制造产业

高端数控装备科技重大专项。围绕汽车、船舶与海洋工程、轨道交通等领域高端数控装备需求,开展柔性制造单元、实用化准柔性制造系统、多制式柔性加工等关键技术研究。重点突破高速与超高速、精密与超精密智能化技术,开发高速精密数控车床、大型立卧式加工中心、复合加工机床、数控专用机床等关键装备,提升我省大型数控机床、数控系统等核心产品技术水平,形成国家高端数控机床制造产业集群。

新能源和智能网联汽车科技重大专项。加快燃料电池汽车技术创新,重点突破燃料电池、制氢等核心技术;巩固提升纯电动与插电式混合动力汽车技术,加快发展纯电动、混合动力整车以及驱动电机电控系统、动力电池材料;重点突破智能网联汽车环境感知、决策规划、智能控制、车路协同、信息安全、测试评价及整车集成等自动驾驶关键技术问题。

车规级MCU与专用芯片科技重大专项。完成车规级MCU与专用芯片完全自主定义、设计、制造、封测与控制器开发及应用,建立国际先进的车规级MCU芯片制造工艺平台,完成车规级MCU、专用芯片、车规级晶振、基于完全自主车规级芯片的控制器研制,建立完整的国产车规级芯片产业链,突破车规级芯片“卡脖子”技术,打破国外垄断,实现车规级芯片的自主可控。

5G+制造智能工厂科技重大专项。突破5G+离散型智能工厂理论与关键技术,研发离散型智能工厂多学科、多专业的设计仿真工具,填补国内智能工厂仿真工业软件空白。研发5G融合的可重构高端智能装备,实现离散型装配柔性化、智能化,提高我省高端智能装备行业的研发与产品制造能力。基于工业互联网平台,加强离散型智能工厂产线生产运行数据采集、存储,实现基于大数据的工艺优化的质量管控。构建基于数字孪生的智能工厂运行维护系统,实现全生命周期数据的综合分析与运用,提高离散制造产业链的数据集成和共享,提升产业链创新能力。

信息材料科技重大专项。以第三代半导体为重点,大力推进关键材料的国产化替代。布局高纯石英砂、石英套管、石英基管、光纤涂料、高纯SiCl4、高纯GeCl4等关键原材料;围绕集成电路、功能元器件等领域需求,突破关键种类的磁存储材料、有色金属光电子功能材料、智能传感材料等的制造技术。

三、现代农业产业

主要动植物品种选育科技重大专项。开展畜禽重要功能基因挖掘、鉴定,创制有重要应用价值的优异新基因资源;研发畜禽表型性状精准测定技术以及可有效提高选择准确性与育种效率的基因组选择、基因编辑等新技术,开展畜禽现有品种选育提升与新品种培育;开展主要农作物及优异种质资源的鉴定筛选,选育突破性重大新品种;聚焦淡水渔业精准高效育种、绿色健康高效养殖、高效高质加工等领域,重点在重要性状优异种质和基因资源筛选鉴定、分子设计育种、特色优质鱼繁育与驯化等方面开展重大共性关键技术攻关。

智慧农业科技重大专项。开展农业信息智能感知、智能决策与精准作业等关键技术研究,突破农业传感器、农业机器人、智能决策系统等重大技术与装备,研发创建一批基于物联网、大数据、云计算应用的特色农业智能监测-控制-管控的技术装置与新产品;研发实施智慧农业的精量播种技术、变量施肥技术、低耗高质的种床播种技术和低损高效的收获技术等现代农业装备技术,重点开展大田作物信息感知、变量调控、无人作业系统关键技术与装备研发以及淡水渔业智慧养殖与智慧园艺装备的开发。

四、生物医药产业

高端医疗装备科技重大专项。面向健康中国战略,以及湖北省大健康产业发展的重大需求,开展高场多核磁共振成像(MRI)装备、高等级生物安全关键防护装备的研制,并推动相关装备的产业化及应用示范,提高我省高端医疗装备及科学仪器研制水平,加快产出我省高端原创MRI装备产品,助力我省大健康产业发展。

疫苗科技重大专项。面向人民生命健康,以协同创新为路径,开展跨行业、跨学科、跨领域合作,攻克新型传染病疫苗领域的前沿技术和关键技术,建立多种技术路线疫苗开发平台,形成一批具有自主知识产权的重大战略产品。完善我省新型传染病疫苗研发创新技术链条,提升我省在新发突发传染病防控、公共卫生应急反应、新型疫苗研发中的地位。

创新药物筛选研发科技重大专项。围绕医药产业发展和保障人民身体健康的迫切需求,以加快我省自主知识产权创新药物研发为主线,重点突破药物研发领域“创新药物发现”关键核心技术,建立华中新药发现技术体系,着力增强药物创新能力,推动新药研究与高新技术产业的发展。

中药产业链关键技术创新重大专项。围绕中医药产业,在中医药理论指导下,进行全链条、一体化设计,重点开展湖北高品质道地中药材生态种植及可持续利用研究、中药配方颗粒信息化与智能化关键技术研究、创新中药的研发及大品种核心功效评价、基于湖北道地药材的相关研究以及中药大健康产品开发关键技术研究等。

五、引领性战略性关键技术

新一代人工智能科技重大专项。探索我省加快发展新一代人工智能的路径和方法,以推动人工智能技术持续创新和与经济社会深度融合为主线,加快智能芯片、智能传感器、智能机器人、智能终端等智能产品的关键技术攻关,面向智能制造、智能建造、智慧农业、智慧医养、智慧教育、智慧交通、智慧城市、智慧政务等重点领域形成一批人工智能应用场景,积极培育人工智能新兴业态,提升我省全社会的智能化水平。

碳达峰与碳中和关键技术研发科技重大专项。围绕二氧化碳排放2030年前达到峰值,2060年前实现碳中和的目标,开展低碳、脱碳以及负碳关键技术研发与示范。聚焦制约重点行业和领域能源高效开发、节约利用等重大科学问题开展科技攻关,构建绿色技术创新体系,有效降低碳排放强度,提升能源利用效率,加快实现经济社会发展全面绿色转型。

航空航天科技重大专项。聚焦运载火箭,组织快舟二十一号系列大型固体运载火箭、快舟二号可重复使用液体运载火箭研发,争取在探月、载人航天、火星探测等重大工程中承担发射任务。面向商业卫星,组织天基物联网、天基互联网卫星、天基遥感卫星和天基导航通信增强系统研发,打造以天基卫星为核心的天地一体化信息网络系统。开展商业测运控研究,突破高带宽数据接收技术、航天器快速定位与定轨技术、多任务协同技术、规模化组网星座测运控技术等。聚焦卫星应用及服务,开展卫星应用服务低成本商业芯片和应用服务终端研制,突破低成本低功耗模组及终端技术、规模化组网星座运营服务技术。

类脑科学研究科技重大专项。围绕类脑智能中的学习与记忆机制理论及应用展开研究。重点研究大脑学习功能在不同尺度上呈现的不同表征,建立多尺度类脑学习模型;研究类脑记忆机制,建立类脑记忆模型;基于“学习-记忆-预测-抉择”的脑认知理论框架,研究类脑学习与记忆机制,设计基于忆阻器的类脑学习与记忆智能系统,探索其在智能可穿戴健康监护设备上的应用,使湖北省类脑科学研究水平整体达到国内领先、国际先进水平。

第十章培育高成长企业创新主体

完善以企业为主体、市场为导向、产学研用深度融合的技术创新体系,构建“科技型中小企业-高新技术企业-龙头科技企业—科技领军企业”梯次培育链,促进大中小型企业融通创新,加快推进企业创新能力升级,实现高新技术企业、科技型中小企业数量双倍增。

一、加快提升企业创新能力

支持企业联合高等院校、科研院所和行业上下游企业,构建关键核心技术攻关高效协作创新网络,促进各类创新要素向企业集聚。支持企业建设技术创新中心、产业创新中心、制造业创新中心、企业技术中心、企校联合创新中心等创新平台,推动规上高新技术企业研发机构全覆盖。加大企业研发投入加计扣除、研发设备加速折旧以及高新技术企业税收优惠等政策落实力度,更多运用财政后补助、间接投入、税收优惠等方式,引导和激励企业加大研发投入。发挥科技领军企业、龙头企业引领带动作用,促进大中小企业融通协作,推动行业共性技术研发。大力弘扬新时代企业家精神,优化企业家成长环境,充分发挥企业家在技术创新中的重要作用。强化对国有出资企业的技术创新考核激励,调动国有企业科技创新积极性。

二、大力发展高新技术企业

提升高新技术企业认定服务质量,全面下放高新技术企业申报审核权限,推行高新技术企业认定申报常态化、认定服务便利化、认定工作一体化,扶持、培育、壮大更多本土创新型龙头企业、头部企业。开展高新技术企业创新能力评价,突出知识产权、研发投入、创新人才等创新指标,推动高新技术企业高质量发展。建立高新技术企业知识产权保护专员工作机制,开展专利导航预警服务。每年遴选一批符合上市条件的高新技术企业申报省级“种子”企业库,支持高新技术企业上市融资。建立高新技术企业发展数据反馈制度,定期向市州政府通报高新技术企业发展情况。

三、加速培育科技型中小企业

提高科技创业孵化载体建设品质,建设1000家省级以上科技企业孵化器、大学科技园、众创空间、星创天地、双创示范基地等,全面落实科技企业孵化器、众创空间等双创孵化载体税收优惠政策。大力发展具备产业细分领域垂直整合能力的专业化众创空间,围绕产业链补链强链需求孵化一批科技型中小企业。加快培育为科技型中小微企业提供中试熟化、技术转移、创新创业培训、投融资服务、检验检测、知识产权等创新服务的专业化、集成化、市场化机构,构建面向科技型中小企业的全链条科技服务体系。鼓励各级地方政府设立支持科技型中小企业发展专项资金,大力推动科技型中小企业进入国家库,对入库科技型中小企业给予补贴支持,对入库后首次通过认定的高新技术企业给予奖补。

四、打造创新型产业集群

加强产业创新链整体谋划布局,依托科技领军企业、龙头企业加强创新链关键核心技术和产业共性技术攻关,推行“产业园区+创新孵化器+产业基金+产业联盟”一体化模式,带动产业链上中下游企业集群式发展。加速“光芯屏端网”、新一代汽车、生物医药等国家级创新型产业集群提升创新发展能级,着力打造20个以上具有核心技术优势和显著引领作用的省级创新型产业集群,促进传统产业转型升级和新兴产业培育发展,全面提升创新型产业集群能级,加快城市群产业集群协同发展,推动市县特色产业集群稳步建设。

第十一章加速科技成果转化为现实生产力

充分发挥市场配置资源的决定性作用,组织实施“科技成果转化提速行动”,加快构建完善市场需求导向、产业服务导向、成果应用导向和融合集成导向的研发机制、转化机制、激励机制、服务机制,打通科技成果转化全链条,畅通要素流动渠道,提升技术市场要素配置能力,实现科技成果在鄂转化的效益最大化和效率最优化,促进科技创新与经济社会发展深度融合。

一、建立科技成果高效转化机制

大力推进高校建设大学科技园,促进大学校区、产业园区、城市社区“三区”融合联动发展,打造环大学科技创新生态圈、生态带。推进研发转化一体化布局,强化财政科技资金支持的科技计划项目的成果应用导向,实行“定向研发、定向转化、定向服务”的科技创新和成果转化机制,从“研发”源头入手解决高校院所科技成果与市场脱节、供需不平衡、转化效率不高等问题。支持建设中试研究基地、概念验证中心、未来场景实验室等,提升科技成果成熟度和市场应用前景。面向制造强省、农业强省、美丽湖北、乡村振兴等重大战略需求,加强新技术、新产品场景供给,建设一批场景创新中心,加强应用场景创新和迭代应用示范。通过绩效评价后补助方式加大对高校、院所、企业科技成果转化的支持力度,把科技成果转化纳入高校、科研机构、国有企业创新能力评价。

二、完善科技成果转化服务体系

以湖北·汉襄宜国家科技成果转移转化示范区建设为契机,加快国家技术转移中部中心、长江中游城市群综合科技服务平台、湖北技术交易大市场建设发展,构建覆盖全省的三级技术交易服务网络,打造全国重要的科技成果转移转化高地。完善技术交易规则,加强技术转移人才培养,实施“技术经纪人专项培养计划”,大力发展科技中介机构和技术经理人队伍,建设国家技术转移人才培养基地。用好中科院湖北育成中心,建设中国工程院院士专家成果展示与转化中心,推进院士科技成果在鄂转化。大力发展国家军民两用技术交易中心,推进军民两用技术、成果及知识产权的双向推送与转化。加快完善高校院所技术转移服务体系,力争实现高校、科研院所技术转移机构全覆盖。

三、强化科技成果转化精准对接

推进技术要素市场建设,定期举办“长江科技创新要素大会暨湖北技术成果交易会”,推动组建中部地区技术交易市场联盟,促进科技成果加快在鄂汇聚转化。持续推进成果转化“联百校、转千果”科惠行动等推介对接活动,进一步畅通科技成果供需信息对接渠道,推动在鄂高校科技成果加速落地转化。组织开展企业家和技术经纪人走进实验室(中试车间)行动,促进重大科技成果对接转化。加强“100+N”农业开放协同创新体系建设,建立健全多元化、信息化、社会化农村科技服务体系,打通农业技术转化应用“最后一公里”。

四、促进科技服务业专业化市场化发展

围绕创新链完善服务链,大力发展检验检测认证、创业孵化、知识产权、科技咨询等专业科技服务,培育一批拥有知名品牌的科技服务机构和领军龙头企业,打造科技服务产业集群。推进技术要素市场化配置,促进科技成果转化、科技人才流动、科技金融服务、国内国际开放创新等市场化、一体化配置改革。运用现代信息和网络技术,推动技术集成创新和商业模式创新,培育孵化科技服务新业态。加快发展第三方检验检测认证服务,发展面向设计开发、生产制造、售后服务全过程的观测、分析、测试、检验、标准、认证等服务。大力发展知识产权服务业,构建全链条的知识产权服务体系。鼓励发展科技战略研究、科技评估等科技咨询服务业,积极培育管理服务外包、项目管理外包等新业态。

第十二章建强科技创新人才高地

坚持开放引才、全面育才、环境养才、畅通用才,加快形成有利于人才成长的培养机制、有利于人尽其才的使用机制、有利于各展其能的激励机制、有利于各类人才脱颖而出的竞争机制,组织实施“楚才兴鄂”科创行动,发展壮大高水平科技创新人才队伍,充分激发科技人才的创新活力,促进科研人员“名利双收”,加快构筑科技创新人才领先优势。

一、加快集聚海内外高端科技人才

编制“高精尖缺”重点人才引进清单,统筹实施国家和省重大人才工程,围绕基础研究、重点学科、重点产业,加快引进国内外高层次科技人才和创新团队,重点引进20名诺奖获得者、发达国家院士和具有国际一流水平的战略科学家,100名在前瞻性基础研究、引领性原创成果方面实现重大突破的科学家。鼓励跨国公司在鄂设立研发中心,支持外资研发机构与省内单位共建实验室和人才培养基地,推动在东湖高新区建设“国际引智中心”。推进海外高层次人才签证居留便利化。支持企业设立人才发展专项资金、开展“离岸引才”,广泛吸引国内外人才资源。建立省海外引才法律咨询援助服务中心,组建海外引才法律服务专业团队。制定海外引才服务机构目录,支持引才服务机构发展,提升引才服务专业化、规范化水平。鼓励科研人员参与国际科技合作交流和国际大科学计划,吸引各类国际学术论坛、科技会展在鄂举办,搭建科技人才国际交流合作平台。

二、优化科技人才培养体系

强化科技计划项目实施、科技创新平台建设人才导向,支持各类科技人才聚焦全省科技创新重点领域,开展基础研究、关键核心技术攻关、科技成果转化,造就更高水平的战略科技人才和科技领军人才队伍。健全青年科技人才发现、培养、使用和稳定支持机制,实施“青年科学家培养计划”,鼓励杰出青年人才攀登科技高峰。加强基础研究人才培养,实施“人才强基计划”,建立基础研究和前沿技术研究人才长期稳定支持机制。大力培养创新型企业家,实施“双创战略团队”“产业领军人才及团队培养计划”,孵化培育创新型科技企业。加强技术转移人才培养,畅通技术经纪人职业发展渠道。加强科普人才队伍建设,助力提高全民科学素质。开展省级创新人才培养示范基地建设,打造各具特色的人才培养模式,推动市州建设科技领军人才创新驱动中心。支持创办未来技术学院、现代产业学院等,面向未来技术、产业需求、学科建设等,培养一批高素质应用型、复合型、创新型人才。

三、激励科技人才服务一线

支持和鼓励高校、科研院所科技人员通过兼职创新、离岗创业、双向挂职等形式向企业一线流动。支持和鼓励科技人员与企业共建新型研发机构、设立联合实验室、合作开发项目,加强产学研合作。探索建立留编引才机制,设立高层次人才专项事业编制。实施“人才助企321行动”,每年面向高校、科研院所征集选派300名科技专员、200名科技副总、100名金融专员精准对接科技型企业。鼓励科技人才服务乡村振兴,选派万名科技特派员(三区人才)深入农业农村一线开展科技服务。鼓励高校、科研院所建立“人才驿站”,为到企业和基层服务的科技人才提供人事管理、薪酬管理等服务。鼓励企事业单位设立产业顾问、首席专家、首席工程师等专业技术特设岗位,给予科技人才具有市场竞争力的待遇。

四、提高科技人才制度吸引力竞争力

优化科技人才认定评价机制,把成果质量、绩效、贡献作为人才认定评价的重要标准,建立包容“十年不鸣”、期待“一鸣惊人”的评价体系。优化科技人才分配激励机制,鼓励高校院所充分运用薪酬自主权,积极推行协议工资制、年薪制、项目工资制等灵活多样的分配方式。积极探索对科技人才获得科技奖励、科研绩效收入、转化职务科技成果等给予更加优惠的财税政策支持。设立人才创新创业发展基金,与天使基金、风险基金、股权基金共同形成完备的创新创业金融服务链,吸引高端人才在鄂创新创业。切实优化科技人才薪酬待遇、购房补贴、社会保障、医疗保障、配偶就业、子女入学等各方面支持政策,旗帜鲜明让科技人员“名利双收”。

第十三章形成科技对外开放合作枢纽链接

围绕国家“一带一路”、长江经济带发展、中部地区高质量发展、长江中游城市群等重大发展战略,组织实施“科技对外开放合作行动”,深化拓展国内国际科技交流合作,探索新形势下科技合作的模式和机制,有效利用全球优势创新要素,在保障安全的基础上调整和布局创新链与产业链,强化服务构建新发展格局的科技支撑,加快形成科技创新的战略牵引能力、要素集聚能力、资源配置能力、区域辐射能力,着力提升湖北在中部地区崛起中的科技创新支点和全球创新网络中的重要链接功能。

一、提高区域科技创新引领辐射能力

推进打造“长江中游协同创新共同体”,立足中部地区和长江中游城市群高质量发展需求,打开鄂湘赣科技创新合作新局面。推进区域科技创新联动,以创新型城市、创新型县市、高新区、科创走廊、科学城等为合作对接载体,推进建立区域科技创新合作机制。推进区域技术协同攻关,围绕区域科技合作共设研发项目,支持高校、科研院所和企业服务区域科技创新发展重大需求,共同开展基础研究、应用基础研究及前沿技术协作攻关研究。推进区域共享科技创新资源,联合建设一批重大科技创新平台,推进重大科技基础设施、重点实验室、技术创新中心、工程技术研究中心、临床医学研究中心、中试基地等研发服务平台和大型科学仪器设备、智力资源库等开放共享。推进区域共促科技成果转化,建设长江中游城市群综合科技服务联盟,支持长江中游城市群综合科技服务平台开展深度合作,共同举办科技成果转化对接活动。促进区域共推科技创新创业,主动推进中部地区和长江中游城市群双创载体“共建”、双创活动“共办”,探索推进科创基金共设互投等。围绕西藏、新疆对口支援地区的科技需求和发展重点,探索创新合作模式,帮助提升受援地科技创新发展能力。

二、加强与国内科技创新中心交流合作

主动对接京津冀协同发展、粤港澳大湾区建设、长三角一体化发展、成渝双城经济圈等国家区域发展战略,积极与北京、上海、粤港澳国际科技创新中心和成渝地区具有全国影响力的科技创新中心开展科技交流合作。加强与北京国际科技创新中心“一城三区”高端科教资源合作,学习借鉴中关村科技体制改革经验,推进围绕人工智能、医药健康等领域开展基础前沿研究。加强与上海国际科技创新中心科技合作,以张江国家自主创新示范区与东湖国家自主创新示范区合作、G60松江科创走廊和光谷科技创新大走廊合作为重点,加强在集成电路、光电信息等领域开展“卡脖子”技术联合攻关。加强与粤港澳大湾区国际科技创新中心科技合作,推进共建国家实验室等重大科技创新平台,促进产业链创新链协同创新,加快人才、资金、信息、技术跨区域融通。加强与成渝地区具有全国影响力的科技创新中心科技合作,推进东湖科学城和西部科学城交流合作,共同探索科技创新体制机制改革,打造内陆开放创新高地。

三、积极融入全球创新网络

围绕“中非八大行动”实施,以中非创新合作中心为主平台,扩大对非人才交流、科技培训、技术转移、高层出访,举办一批标志性活动,打造一批国内外分中心,组织一批国际科技合作项目,培养一批青年创新创业人才,涵养一批非洲合作资源,打造我国中非科技合作的核心枢纽。聚焦优势领域加快国际科技合作“布点组网”,支持科技领军企业、龙头企业在海外设立国际科技合作离岸中心和国际技术转移离岸中心,培育打造一批国际科技合作园区样板,加快推进国家级、省级国际科技合作基地建设。建立完善与世界主要创新型国家和“一带一路”沿线国家科技合作机制。推进建立疫情防控常态化形势下国际科技合作有效机制,引导省内高校、院所、企业与海外高水平大学、科研机构等建立科技合作伙伴关系,整合资源联合申报和参与国际大科学计划和大科学工程,围绕可持续发展、粮食安全、气候变化等全球性挑战,组织开展国际联合研发和标准对接,围绕双边或多边国家级科技创新活动全面加强对外科技合作交流。

第十四章推动科技体制改革先行先试

坚持科技创新和制度创新“双轮驱动”,组织实施“科技体制机制改革创新行动”,破除制约科技创新的思想障碍和制度藩篱,推动科技管理职能转变,完善科技创新法规政策体系,深入推进科技项目、科研经费、科研机构、科技评价、科技成果、科研诚信等重点领域关键环节改革创新,形成支持全面创新的基础制度,以科技体制机制改革创新激发科技人员创新创业创造活力。

一、加快科技项目资金管理改革

遵循科技创新规律和人才发展规律,建立布局更加合理、定位更加清晰的科技计划体系,强化技术、平台、人才、基地等创新要素一体化布局。改革科技项目管理机制,推行和优化“揭榜挂帅”“赛马争先”“定向委托”等制度,探索实行技术总师负责制、信用承诺制,实行关键节点的“里程碑式”管理、“双随机、一公开”、科研项目经理制、科研项目责任周期报告制等组织管理机制。深化科技资金项目管理改革,结合科研活动特点和规律,简化经费拨付流程和项目审计资料,落实法人单位和科研人员经费使用自主权,推行“大科目概算制”“包干制”等科研经费管理机制,对实行包干制管理的财政科研项目经费使用实行负面清单管理。减少各类科研评估、检查等工作,保障科研人员把主要精力投入科技创新和研发活动,发挥绩效支出的激励作用。

二、推进科研机构改革

支持湖北实验室建立法人实体运作、人才集聚、开放共享、多元投入、成果转化等新型体制机制,赋予湖北实验室先行先试改革自主权。推动以重大科技基础设施为核心的创新平台资源设备面向全社会开放共享使用。大力发展新型研发机构,支持建设一批综合型技术创新平台、产业技术研究院、专业型研究所(公司)、企校联合创新中心,按照投资主体多元化、管理现代化、运行机制市场化、用人机制灵活化的机制建设运行,省级财政给予一次性建设资助,并根据运行管理绩效评价结果分类给予奖补。按照“达标即准”原则,支持企业建设省级研发机构,对获批国家创新平台的由省级财政给予资金配套支持。引导企业和社会力量以多种方式参与共建重大科技创新平台,通过合作研究开发协议、商业化技术协议、技术许可协议等方式参与平台运营管理。推进省属科研院所体制机制创新。

三、深化科技评价奖励制度改革

建立完善科技成果分类评价体系,坚持质量、绩效、贡献为核心的评价导向,实行基础研究、应用研究、技术开发等科技成果的分类评价,创新同行评议、用户评价、市场评价、第三方评价、投融资评价等评价方式,推行科技论文代表作制度。根据成果阶段性特点,加强中长期评价、后评价和成果回溯。深入实施科研人员“减负行动2.0”,推动高校院所在经费管理、绩效考核、职称晋升等工作中全面落实“三评”改革要求。探索国际同行评议专家标准与系统应用示范。强化项目履约管理,建立科技计划项目中期报告及绩效自评制度,简化项目验收程序,将项目验收、绩效评估等科技评价结果作为财政预算及科研信用和业绩考核的重要依据。推进省科技奖励制度改革,建立奖励信用制度,强化科技奖励公开公平公正,鼓励学术共同体发挥监督作用,培育高水平的社会力量科技奖励。

四、加速科技成果权属改革

加大科技成果转化收益分配激励力度,深化职务科技成果权属改革,扩大职务科技成果所有权或长期使用权试点范围,赋予科研人员职务科研成果所有权,由试点单位与成果完成人(团队)成为共同所有权人,赋予科研人员不低于10年的职务科技成果使用权。赋予试点单位管理科技成果自主权,通过协议定价、在技术交易市场挂牌交易、拍卖等方式确定职务科技成果价格的,可以免予资产评估及备案。推进赋权科技成果限时转化,建立科技成果转化容错免责机制。完善知识产权价值评估制度。

五、建立完善科研诚信监督体系

加强事前、事中、事后全过程监督,抓好指南编制、专家选用及评审、立项公示、合同(任务书)签订、项目实施、结题验收等重点环节监督。建立科研监督预警机制,探索异地交叉及联合调查制度,构建“大监管”服务网络。建立常态化培训和教育引导机制,打造干净、担当、守正的科技监督管理服务队伍。完善科研诚信承诺、报告及审核制度等,将科研诚信和作风学风等要求嵌入科技活动全过程、全链条。推进科研诚信评价体系建设和科技征信应用示范,健全科研诚信联席会议和联合奖惩机制。完善科技信用信息采(归)集、记录、评价、应用及修复管理系统,强化科技系统信用信息“双汇交”及“双公示”工作。持续推动“科研诚信日”等活动,强化科研诚信、作风学风宣传引导和监管自律。落实“三个区分开来”要求,建立创新尽职免责机制,保护科技创新发展。

第十五章营造一流科技创新生态

落实优化营商环境总要求,组织实施“科技创新生态优化工程”,对标国际一流标准,系统营造有利于科技创新的政务环境、科研环境、金融环境、市场环境和社会环境,构建完善“政产学研金服用”科技创新生态系统,促进各类创新主体近悦远来、加快成长。

一、推进科技创新治理现代化建设

按照“抓战略、抓改革、抓规划、抓服务”定位推进科技管理职能转变,强化政府科技管理宏观职能,充分发挥政府作为重大科技创新活动组织者的作用,提高科技治理现代化、专业化、信息化水平。深化科技领域“放管服”改革,积极推进科技行政审批权限下放、流程再造与系统重构,实现科技管理与创新服务全业务、全流程、全要素“一网通办”“一事联办”。健全科技创新法规政策体系,推动修订《湖北省科学技术进步条例》《湖北省技术市场管理条例》,促进科技政策与财税、金融、贸易、投资、产业、教育、人才、土地、知识产权、社会保障等政策的协同,常态化组织科技政策解读、宣传和培训,加强科技创新政策监测评估。加强高水平科技创新智库体系建设,建立健全科技决策咨询制度,加强科技改革发展重大问题战略研究。推进完善科技统计、创新调查、科技保密等基础制度。加强科技风险防范,建立科技安全预警监测工作体系。强化科技创新国土空间和自然资源保障,将科技创新项目优先纳入国土空间规划实施年度项目库,探索运用新型产业用地(M0)等多种方式供应科研用地,促进资源节约集约绿色发展,扩大科技创新发展的环境容量。

二、构建科技金融服务体系

进一步扩大省创业投资引导基金规模,推动设立湖北科技创新发展基金、光谷科创大走廊成果转化基金。积极争取国家科技成果转化引导基金在湖北设立成果转化引导基金,支持重大科技创新项目成果转化落地。完善国有创业投资企业的监督考核、激励约束机制和股权转让方式。支持商业银行设立科技分支行、科技金融事业部、科技贷款中心等专营机构,建立完善适合科技型中小企业特点的贷款风险评估、尽职免责、风险容忍、绩效激励机制,提供契合科技创新创业特征的低成本、长周期、高效率的科技信贷产品和服务。积极探索创新人才股权激励代持基金、知识产权证券化、私募股权二级交易市场等多元化金融产品和服务。建设科创金融数字服务平台,健全科创企业信用担保体系。支持武汉东湖国家科技保险创新示范区开展科技金融改革创新。支持区域股权市场建立“科技板”“科技创新板”,支持高新技术企业和科技型中小企业上市融资。加快培育金种子、银种子上市后备科技企业,辅导培育优质高新技术企业对标对接主板市场。加快建设武汉区域金融中心和多层次资本市场,支持武汉股权托管交易中心开展“四板”改革创新试点。鼓励科创企业发债融资。

三、强化知识产权创造保护运用

牢固树立保护知识产权就是保护科技创新的理念,完善知识产权创造、保护、运用、服务全链条,组织实施高价值知识产权培育、企业知识产权海外护航、知识产权运用示范等“三大工程”和品牌提升、行政保护、运用示范“三项行动”,打造全国重要的知识产权创造、保护和运用高地。推进高价值知识创造,面向我省重点战略性新兴产业、重大创新平台、重大创新项目,培育一批高价值专利、高价值专利产品。强化知识产权高水平保护,建立健全知识产权司法保护、行政保护、协同保护、多元共治工作体系,积极创建全国知识产权保护试点示范区,推动建立武汉知识产权法院,进一步发挥中国(武汉)知识产权保护中心和中国武汉(汽车与零部件)知识产权快速维权中心作用,开展重点企业知识产权海外护航试点。强化知识产权高效益运用,加快推进知识产权运营城市、运营主体、运营平台建设,深入推进知识产权运用示范,加快推进专利转化,建成全国专利技术转化示范区。

四、促进创新产品推广应用

建立完善创新产品优先使用、审慎监管制度,支持新产品试用和应用。探索建立符合国际规则的创新产品政府首购制度,加大对重大创新产品和服务、关键核心技术的政府采购力度,扩大非公开招标方式,支持重大装备首台(套)、重点新材料首批次等重大创新产品应用。推动重大装备首台(套)、重点新材料首批次应用保险和保费补助。加强智慧医养、智慧农业、智慧教育、智慧旅游、智慧交通等领域应用场景建设。推进医疗创新产品优先纳入医保、优先进入三级医疗机构使用,简化创新药品、先进医用耗材和高端医疗器械招投标流程。

五、加强科技伦理建设

建立完善科技伦理制度规范和监管规则,推进在生命科学、医学、人工智能等前沿领域和对社会、环境具有潜在威胁的科技活动严格实行科技伦理承诺制。建立科技伦理委员会,推进涉及人的生物医学科研和从事实验动物生产、使用的单位按规定设立科技伦理审查机制,自觉履行主体责任。推进行业部门探索制定科技伦理治理的指导性文件和行业自律规范,完善科技伦理专家库,充分发挥学会、协会、研究会等社会团体自律自净作用,加强科技伦理和学术道德规范培训和引导。

六、健全科技安全风险防范机制

加强科技领域安全防范和风险排查,紧盯风险点位和关键环节,建立风险预警机制和突发事件应急机制,主动防范外事、经济、生态环境和外资外贸等相关领域科技风险。加强基因生物技术管理,保护生物遗传资源,重视有毒有害科研材料和生物安全重大创新平台管理,为维护生物安全和公共安全提供科技支撑。加强科技保密管理,建立完善科技计划指南编制、科技项目过程管理和科技成果评价验收等关键环节的敏感信息保密机制。建立科技领域国家安全专家库,建设科技领域风险防范智库网,完善科技安全情报网络,提升科技领域重大风险识别和预警能力。

七、加快科学技术普及和创新文化建设

加强科普基础设施建设,促进社区科普和公共文化服务融合,大力推进科普信息化、数字化、智能化。促进科技资源科普化,推动重大科技基础设施、重大创新平台等开放科普资源。加强基层科普能力建设,组织科技活动周、科普活动日等,举办文化艺术、农业科技、少儿科教等领域惠民活动进社区、进校区、进园区。强化全民科学素质建设,提升青少年、农民、产业工人、老年人、领导干部和公务员等重点人群科学素质,推进科学素质国际交流合作,实现公民具备科学素质比例大幅跃升。大力弘扬科学精神和工匠精神,拓展多类型科创文化传播渠道,正确引导和宣传湖北省创新创业价值观。开展区域性、全国性创新创业大赛、投资路演、创业沙龙等活动,激发各类双创主体的积极性。加强对科技强省建设重大战略、重点任务、重大成果、创新主体等的宣传,让科学家走红毯、捧鲜花,营造尊重科学、尊重人才、尊重创造、崇尚创新的浓厚氛围。

第十六章加强规划实施保障

一、坚持和加强党对科技事业的全面领导

建立健全党领导科技创新的工作机制,省推进科技创新领导小组定期研究全省科技创新重大工作,充分发挥全省各级党组织对科技创新的引领推动作用,不断提升全省科技战线党的建设水平,团结带领全省科技系统和广大科技人员牢固树立“四个意识”,坚定“四个自信”,坚决做到“两个维护”,投身创新实践、勇攀科技高峰,切实担负起为建设世界科技强国作出湖北贡献的重要使命。各市州政府、省直相关部门做好科技创新规划重大任务的分解落实和跟踪督办,定期向本地、本部门党组织汇报科技创新发展情况。全省各级科技部门加强科技创新规划实施的统筹协调和宣传服务,全面调动高校、院所、企业、科技人员和社会各界参与规划实施的积极性。

二、提高科技创新投入水平

加强规划任务与资源配置衔接,把规划作为科技任务部署和科技资源配置的重要依据。全省各级财政将科技支出作为年度预算保障的重点,建立财政科技投入稳定增长机制。新增财政科技投入重点向重大科技创新平台建设、基础研究和应用基础研究、关键核心技术攻关倾斜。遵循科技创新活动规律,创新财政科技投入机制,综合采取前资助、后补助、社会资本联动等方式,构建财政资金、金融资本、社会资本多元化科技投入体系,加大对重大科技创新项目、创新体系建设、公共科技服务、重大科技成果转化的引导和扶持。将全省全社会研发经费支出占GDP的比重等科技创新指标纳入全省党政领导班子考核和高质量发展评价考核指标并提高权重,建立科技创新督导考评激励机制。

三、加强规划与年度计划衔接

加强科技创新战略规划优先领域、重点任务、重大项目和年度科技计划安排的统筹衔接,将规划目标任务分解细化为年度目标及任务,加强规划对年度科技工作计划和重大项目部署的统筹指导,为年度科技工作提供合理依据,确保规划提出的各项任务落实落地。各地各部门依据本规划,结合实际,强化本地本部门科技创新规划部署,细化落实本规划提出的主要目标和重点任务。

四、开展规划评估与动态调整

建立健全规划实施监测评估和动态调整机制,开展规划实施情况的动态监测和第三方评估,按照年度总结、中期评估、总结评估的工作流程,及时组织开展规划实施情况评估,把监测和评估结果作为改进政府科技创新管理工作的重要依据,作为规划调整和制定新一轮规划的重要依据。省级科技行政部门及时了解掌握各地、各部门科技规划实施情况,及时向省委、省政府报告。根据规划监测评估情况和科技创新发展实际,对规划指标和任务部署进行及时调整。

附件:1.湖北省“十四五”科技创新区域布局图

2.湖北省“十四五”重点领域产业技术攻关清单

3.湖北省“十四五”重大科技创新平台清单

4.湖北省“十四五”科技重大专项清单